Ambiq Artasie AM08x5 Real-Time Clocks
Ambiq Artasie AM08x5 Real-Time Clocks offer ultra-low power combined with a highly sophisticated feature set. The AM08x5 provides significantly low power requirements (as low as 14nA) and is based on Ambiq's innovative SPOT (Subthreshold Power Optimized Technology) CMOS platform.The Ambiq AM08x5 incorporates on-chip oscillators to deliver minimum power consumption, full RTC functions including battery backup, programmable counters and alarms for timer and watchdog functions, and either an l2C or SPI serial interface for communicating with a host controller.
The Ambiq Artasie AM08x5 Real-Time Clocks are supplied in a standard 3mm x 3mm QFN-16 package.
Features
- Ultra-low supply current (all at 3V)
- 14nA with RC oscillator
- 22nA with RC oscillator and Autocalibration
- 55nA with crystal oscillator
- Baseline timekeeping
- 32.768kHz crystal oscillator with integrated load capacitor/resistor
- Counters for hundredths, seconds, minutes, hours, date, month, year, century, and weekday
- Alarm capability on all counters
- Programmable output clock generation (32.768kHz to 1 year)
- Countdown timer with repeat function
- Automatic leap year calculation
- Advanced timekeeping
- Integrated power-optimized RC oscillator
- Advanced crystal calibration to ±2ppm
- Advanced RC calibration to ±16ppm
- Automatic calibration of RC oscillator to crystal oscillator
- Watchdog timer with hardware reset
- 256-bytes of general-purpose RAM
- Power management
- Automatic switchover to VBAT
- External interrupt monitor
- Programmable low battery detection threshold
- Programmable analog voltage comparator
- l2C (up to 400kHz) and 3- or 4-wire SPI (up to 2MHz) serial interfaces available
- 1.5V to 3.6V operating voltage
- 1.5V to 3.6V cock and RAM retention voltage
- -40°C to +85°C operating temperature
- All inputs include Schmitt triggers
- 3mm x 3mm QFN-16 package
Applications
- Smart cards
- Wireless sensors and tags
- Medical electronics
- Utility meters
- Data loggers
- Appliances
- Handsets
- Consumer electronics
- Communications equipment
Additional Resources
Typical Application
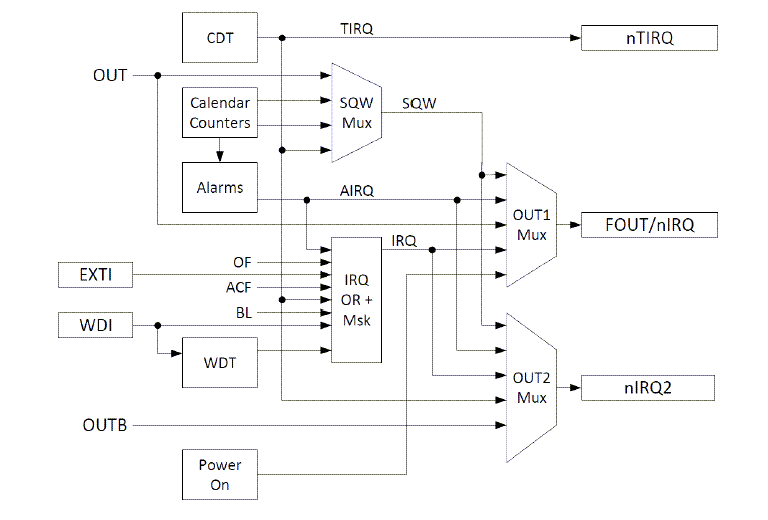
Digital Architecture
Published: 2023-10-09
| Updated: 2023-11-29
