Analog Devices Inc. EVAL-CN0397-ARDZ Evaluation Board

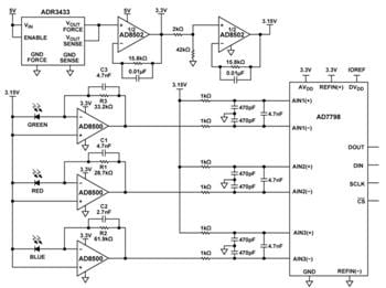
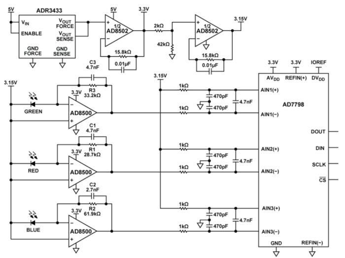
Analog Devices EVAL-CN0397-ARDZ Evaluation Board features the Arduino shield footprint and helps designers rapidly prototype the CN0397 Smart Visible Light Recognition and Detection System. The CN0397 Smart Visible Light Recognition and Detection System identifies the visible light spectrum (red, green, and blue) and measures its intensity. The light feedback enables designers to control the amount of red, green, or blue light sent to plants or seedlings, depending on the plant’s growth stage. Because there are no optical filters or other mechanical components in this system, CN0397 is very robust.

Features

  • Color light recognition system
  • Smart agriculture applications
  • 16-bit digitization  
  • Low power
  • Arduino-compatible form factor

Diagrams

Published: 2016-09-06 | Updated: 2022-03-11