Analog Devices Inc. LT3046 Evaluation Kits

Analog Devices LT3046 Evaluation Kits feature the LT3046, a 20V, 200mA ultra-low noise, ultra-high power-supply rejection ratio (PSRR), low dropout (LDO) linear regulator. The LT3046 EV board operates over an input voltage range of 3.8V to 20V, delivering a maximum output current of 200mA. In addition to featuring ultra-low noise and ultra-high PSRR, the regulator offers programmable power-good functionality and a programmable current limit. Current monitoring is also achieved by sensing the ILIM pin voltage. Built-in protection includes reverse-battery protection, reverse-current protection, internal current limit with foldback, and thermal limit with hysteresis.

Features

  • 3.8V to 20V input voltage range
  • Resistor-programmed 3.32V output voltage
  • 200mA maximum output current
  • BNC connectors for noise and PSRR measurement
  • Resistor programmed power-good
  • Resistor-programmable current limit, current monitoring, and UVLO
  • Thermally enhanced, 12-lead, 3mm x 3mm, DFN package

Applications

  • RF power supplies, including PLLs, VCOs, Mixers, LNAs, and PAs
  • Very low-noise instrumentation
  • High-speed/-precision data converters
  • Post-regulators for switching supplies

Required Equipment

  • DC power supply
  • Multimeters for voltage and current measurements
  • Electronic or resistive loads

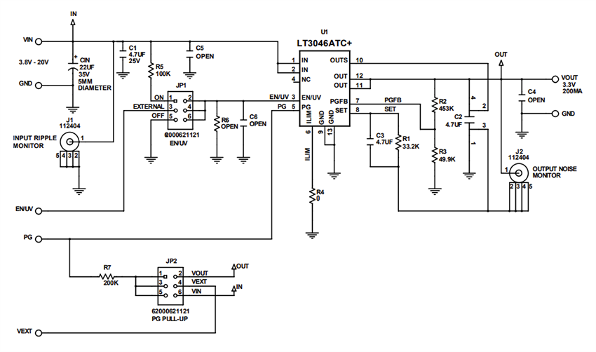
Schematic

Schematic - Analog Devices Inc. LT3046 Evaluation Kits
Published: 2024-02-27 | Updated: 2025-07-06