Analog Devices Inc. LT4423 Ideal Diode & Load Switch
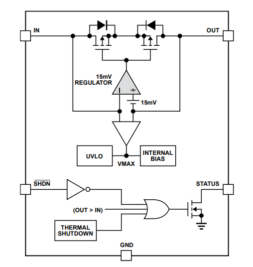
Analog Devices Inc. LT4423 Ideal Diode and Load Switch features an integrated P-channel MOSFET and offers 15mV forward voltage regulation that minimizes power dissipation. Using two LT4423 diodes in diode-OR applications provides a seamless transfer to the maximum available voltage under varying input supply conditions. The LT4423 ideal diode when not enabled, blocks up to 28V in either direction or polarity while exhibiting less than 1μA (typical) leakage current. This diode features Fast OUT to IN reverse bias detection, minimizing reverse current and preventing undesired charging of input batteries. The LT4423 diode features integrated thermal detection that protects from overtemperature conditions by disabling the power path. Typical applications include Schottky diode replacement, battery and wall adapter diode ORing, backup battery diode ORing, and industrial and consumer hand-held equipment.Features
- Internal 200mΩ power path
- 1.9V to 28V wide operating voltage range
- Reverse current protection
- Load switch capability
- Low 10µA Quiescent current
- Fast 3µs response to load steps
- Low 500nA off-state current
- Smooth switchover in Diode-OR applications
- Integrated thermal protection
- 10-Lead (3mm x 2mm x 0.75mm) LDFN package
Applications
- Schottky diode replacement
- Battery and wall adapter diode ORing
- Backup battery diode ORing
- Industrial and consumer hand-held equipment
Block Diagram
Simplified Application Diagram
Performance Graph
Published: 2025-05-30
| Updated: 2025-06-15
