Analog Devices Inc. LT8342 Synchronous Step-Up Converters
Analog Devices LT8342 Synchronous Step-Up Converters feature a Silent Switcher™ architecture. These devices include optional spread spectrum frequency modulation to minimize electromagnetic interference (EMI) emissions while delivering high efficiencies at high switching frequencies. Output short circuit protection and inrush current reduction are optional. The wide input/output voltage range, low VIN pin quiescent current in Burst Mode operation, and 100% duty cycle capability for the synchronous MOSFET in PassThru operation (VIN ≥ VOUT) make the LT8342 ideally suited for general-purpose step-up and automotive Pre- Boost applications.To reduce VOUT quiescent current in the feedback loop, an optional internal resistor divider (≥10MΩ) and two pins select 21 output voltage levels. The Analog Devices LT8342 integrates 40V, 9A power switches, operating at a switching frequency programmable between 300kHz and 3MHz and synchronizable to an external clock. The LT8342 features a programmable output soft-start, output Power Good flag, and output overvoltage lockout.
Features
- Silent Switcher architecture
- Ultra-low EMI emissions
- Optional spread spectrum frequency modulation
- Integrated 40V, 9A power switches
- Output short protection/inrush current reduction
- 2.8V to 40V wide input voltage range
- Output voltage programmable up to 36V
- Optional two pins select 21 output voltages
- Low VIN pin quiescent current
- 350nA in shutdown; 9μA in Burst Mode; 12μA in PassThru™ (VIN ≥ VOUT)
- 100% duty cycle capability
- Adjustable and synchronizable: 300kHz to 3MHz
- Pulse-skipping or Burst Mode at light load
- Output soft-start and Power Good monitoring
- Small 24-lead (4mm × 4mm) LQFN package
Applications
- Automotive and industrial power supplies
- General-purpose step-up
Videos
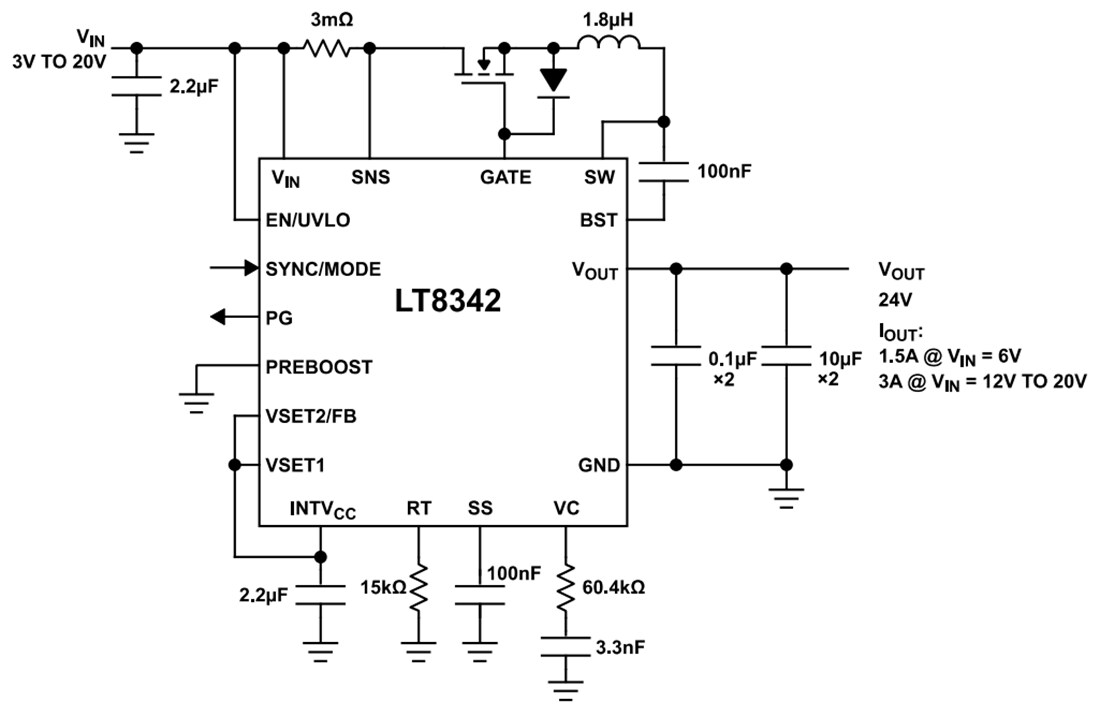
Typical Application
Published: 2024-08-08
| Updated: 2025-04-01
