Analog Devices Inc. LT8722 Ultra-Compact 4A/15V Full Bridge Driver
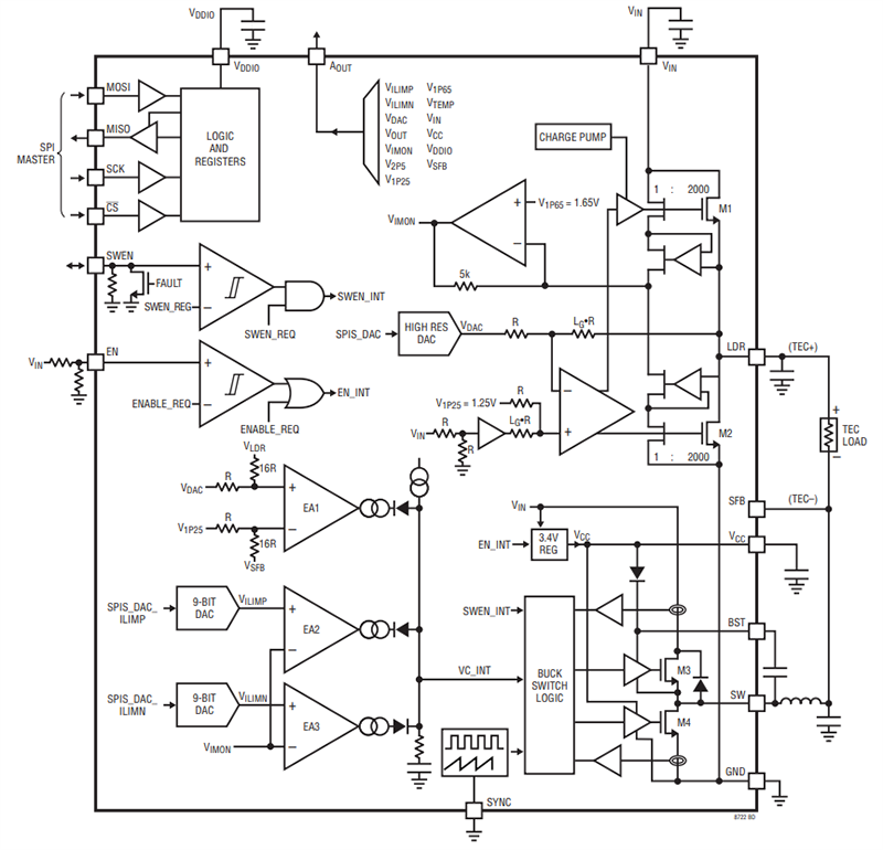
Analog Devices Inc. LT8722 Ultra-Compact 4A/15V Full Bridge Driver is a high-performance, high-efficiency, monolithic full bridge DC/DC converter. One side of the full bridge is driven by a pulse width modulation (PWM) buck power stage, while a linear power stage drives the other. LT8722 delivers up to ±54W of power to the load while only requiring a single inductor. An integrated 25-bit digital-to-analog converter (DAC) controls the LT8722 output voltage. Two additional 9-bit DACs control the positive and negative output current limits. An analog output telemetry pin can monitor SPI selectable parameters such as VIN, VOUT, IOUT, or the LT8722 junction temperature.A serial peripheral interface (SPI) can configure and control the LT8722, allowing flexibility to set the desired output voltage, output current limits, voltage limits, switching frequency, and ON/OFF behavior. The SPI operates at up to 10MHz, allowing for fast readback and control. Silent Switcher techniques minimize EMI/EMC emissions while delivering high efficiency at high switching frequencies. The Analog Devices LT8722 operates from a single 3.1V to 15V supply and is available in a 3mm × 3mm LQFN package.
Features
- 25-bit digital output voltage control
- Wide 3.1V to 15V input voltage range
- ±4A output current
- High output power up to 54W
- High efficiency at high frequency, 92.6% efficiency at 4A, 15VIN, fSW = 3MHz
- Integrated 4A power switches
- Silent Switcher® architecture
- SPI interface allows users to:
- Set output regulation voltage
- Set output current limits
- Check device status
- Enable/disable output
- Analog output for diagnostics/telemetry
- Adjustable and synchronizable from 500kHz to 3MHz
- Small 3mm x 3mm 18-lead LQFN package
Applications
- Driving a Thermo Electric Cooler (TEC) with fine control
- Transmit Optical Sub-Assembly (TOSA) cooling
- Erbium Doped Fiber Amplifier (EDFA) temperature regulation
- Photonic Integrated Circuit (PIC) cooling
- LiDAR mirror control
- Motor control
Typical Application
Block Diagram
Published: 2024-07-04
| Updated: 2025-01-29
