Analog Devices Inc. LTC3337 Primary Battery State of Health Monitor
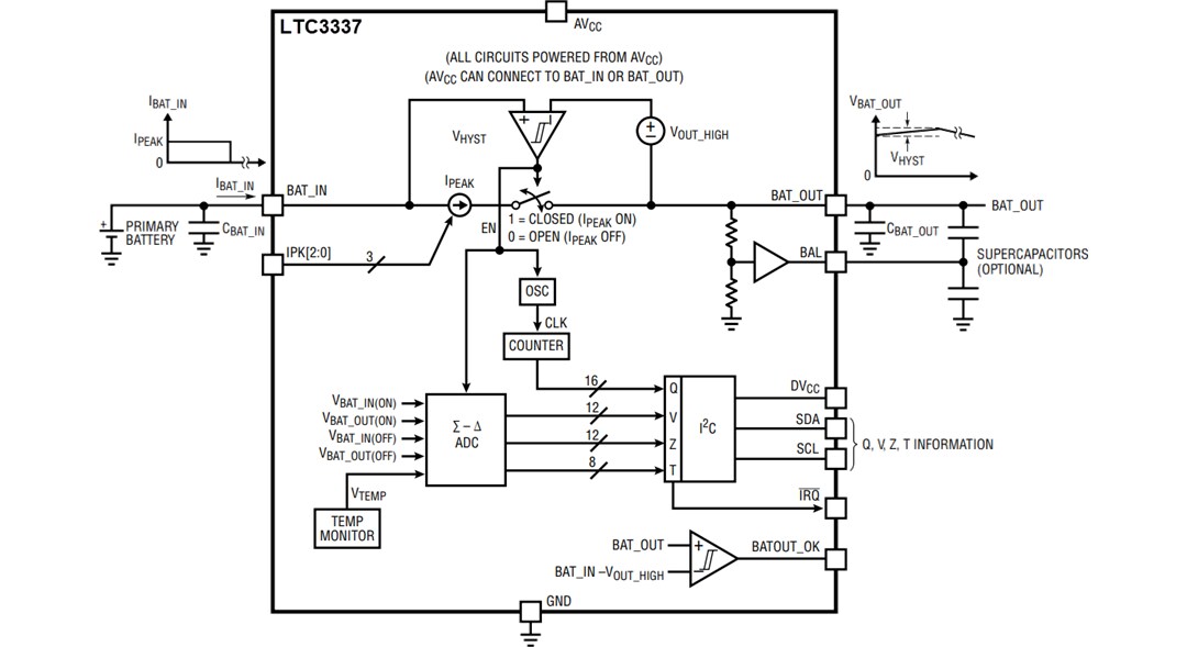
Analog Devices Inc. LTC3337 Primary Battery State of Health (SOH) Monitor provides accurate, real-time readings of battery cell discharge, voltage, impedance, and temperature. The LTC3337 is designed to be placed in series with a primary battery with minimal associated series voltage drop. This device integrates an infinite dynamic range coulomb counter that tallies all accumulated battery discharge and stores it in an internal register accessible via an I2C interface. A discharge alarm threshold based on this state of charge (SOC) is programmable. When it is reached, an interrupt is generated at the IRQ pin. Coulomb counter accuracy is constant down to no load.To accommodate a wide range of primary battery inputs, the peak input current limit of the LTC3337 is pin selectable from 5mA to 100mA.
Coulombs can be calculated for either the BAT_IN or BAT_OUT pin, determined by the AVCC pin connection. A BAL pin is provided for applications utilizing a stack of two supercapacitors (optional) at the output.
The Analog Devices Inc. LTC3337 Primary Battery State of Health Monitor is available in a 12-lead Lead Frame Chip Scale Package (LFCSP) with an exposed pad for improved thermal performance.
Features
- 8.0V to 5.5V battery input voltage range
- 100nA quiescent current
- 8 primary battery peak input current limits
- 5mA, 10mA, 15mA, 20mA, 25mA, 50mA, 75mA, 100mA
- SOH monitor for primary battery
- Integrated coulomb counter (Q)
- Additional monitors for battery voltage (V), battery impedance (Z), and temperature (T)
- Integrated ±10mA supercapacitor balancer
- Primary battery current (BAT_IN) or load current (BAT_OUT) is counted
- Programmable coulomb counter prescaler for a wide range of battery sizes
- Programmable discharge alarm threshold with interrupt output
- I2C interface
- -40°C to +125°C operating junction temperature range
- 2mm x 2mm LFCSP-12 package
Applications
- Low-power primary battery-powered systems
- Remote industrial sensors, such as meters and alarms
- Asset trackers
- Electronic door locks
- Keep-alive supplies and battery backup
- SmartMesh® applications
Videos
Block Diagram
Typical Application Circuit
Package Outline
Published: 2021-08-03
| Updated: 2022-03-11
