Analog Devices Inc. MAX14829 Sensor Interfaces

Analog Devices Inc. MAX14829 Sensor Interfaces integrate the high-voltage functions commonly found in industrial sensors. These sensor interfaces feature two ultra-low power drivers with active reverse-polarity protection and are specified by operation with 9V to 60V supply voltages. The interfaces allow high-voltage tolerance for the micro-TVS, which simplifies transient protection. The MAX14829 is available in a 24-pin TQFN (4mm x 4mm) package and is specified over an extended -40°C to +125°C temperature range. Typical applications include industrial sensors, IO®-link sensors and actuation, and safety applications.

Features

  • Low power dissipation reduces the thermal footprint of small sensors
    • 2.3Ω/2.7Ω (typical) driver On-resistance
    • 60mW (typical) operating power dissipation
  • High configurability and integration reduce SKUs
    • Auxiliary 24V digital output (DO) and digital input (DI)
    • 100mA to 330mA selectable driver current
    • Pin-control interface for configuration and monitoring
    • UART interface
    • 3.3V and 5V low-noise linear regulators
    • Optional external transistor supports higher regulator load capability
    • 24V supply supervisors monitor 
  • Selectable driver-integrated protection enables robust communication
    • 65V absolute maximum ratings on interface and supply pins allow for flexible TVS protection
    • 9V to 60V specified operation
    • Glitch filters for improved burst and noise resilience
    • Thermal shutdown auto-retry cycling
    • Hot-plug V24 supply protection
    • Reverse polarity protection of all sensor interface inputs/outputs
    • -40°C to +125°C operating temperature range

Applications

  • Industrial sensors
  • IO-link sensors and actuation
  • Safety applications

Typical Application Circuit Diagram

Application Circuit Diagram - Analog Devices Inc. MAX14829 Sensor Interfaces

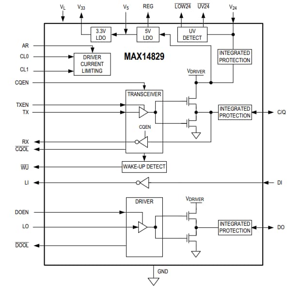
Functional Block Diagram

Block Diagram - Analog Devices Inc. MAX14829 Sensor Interfaces
Published: 2020-03-26 | Updated: 2024-05-07