Analog Devices Inc. MAX20049 Dual Step-Down Converter ICs

Analog Devices MAX20049 Dual Step-Down Converter ICs offer two low-dropout regulators (LDOs), providing a single-chip solution for automotive cameras. These ICs are self-protected and feature a robust design with overvoltage and undervoltage monitoring, overvoltage protection, thermal shutdown, and short-circuit protection. The high-frequency operation allows for an all-ceramic capacitor design and small-size external components, while the low-resistance on-chip switches ensure high-efficiency while minimizing critical inductances. Analog Devices MAX20049 Dual Step-Down Converter ICs are ideal for camera modules and point-of-load applications.

Features

  • Small solution size
    • 16-pin side-wettable (3mm x 3mm) TQFN package with an exposed pad
    • Low on-time architecture
    • Fixed output-voltage options
  • EMI solutions
    • Optional spread-spectrum frequency modulation
    • Pinout placement
  • Self-protected and robust
    • Overvoltage and undervoltage monitoring
    • Overvoltage protection
    • Thermal shutdown
    • Short-circuit protection

Applications

  • Camera modules: surround, rear, and front
  • Point-of-load

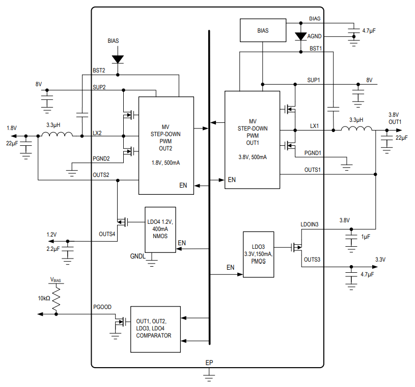
Typical Application Circuits

Analog Devices Inc. MAX20049 Dual Step-Down Converter ICs
Published: 2020-10-28 | Updated: 2024-07-17