Analog Devices / Maxim Integrated MAX25232 Evaluation Kit
Analog Devices MAX25232 Evaluation Kit evaluates the MAX25232 2.1MHz/400kHz high-voltage mini-buck converter in a 12-pin side-wettable TDFN package. This kit offers a 3.5V to 36V input supply range, 2.5A output current rating, and proven PCB layout. The standard eval kit comes with the MAX252321TCA/V+ installed, but can be used to evaluate other MAX25232 variants with minimal component changes. Analog Devices MAX25232 Evaluation Kit requires the MAX25232 EV kit, power supply, voltmeter, and electronic load.Features
- 3.5V to 36V input supply range
- 5V or 3.3V fixed output voltage, or adjustable between 1V and 10V
- Delivers up to 2.5A output current
- Frequency-synchronization input
- Fully assembled and tested
- Enable input
- Voltage-monitoring PGOOD output
- Proven PCB layout
Required Equipment
- MAX25232 EV kit
- Power supply
- Voltmeter
- Electronic load
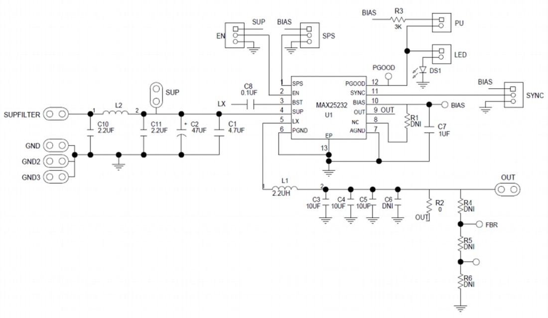
Schematic
Published: 2021-01-07
| Updated: 2023-04-14
