Analog Devices / Maxim Integrated MAX38911 WLP Evaluation Kit

Analog Devices Inc. MAX38911 WLP Evaluation Kit is designed to quickly and easily demonstrate the MAX38911 in a WLP package. The MAX38911 LDO Linear Regulators, with low-power mode, deliver up to a 500mA load current with only 11µVRMS of output noise from 10Hz to 100kHz. ADI MAX38911 WLP Evaluation Kit features the MAX38911ANT+ (1.8Voutput) installed.

Features

  • Evaluates the MAX38911 in a 6-ball (1.42mm x 0.83mm) WLP
  • 1.7V to 5.5V Input range
  • 0.8V to 5.0V Factory-preset output voltage (with IC replacement)
  • Up to 500mA output current
  • Jumper-selectable operating modes
  • Proven 2-layer 1oz copper PCB layout
  • Demonstrates compact solution size
  • Fully assembled and tested

Required Equipment

  • MAX38911 WLP EV kit
  • 5.5V, 1A DC power supply
  • Electronic load capable of 500mA
  • Digital voltmeter (DVM)

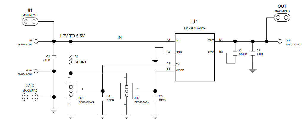
Schematic

Schematic - Analog Devices / Maxim Integrated MAX38911 WLP Evaluation Kit
Published: 2021-02-03 | Updated: 2023-04-14