Diodes Incorporated AP62600 Synchronous Buck Converter
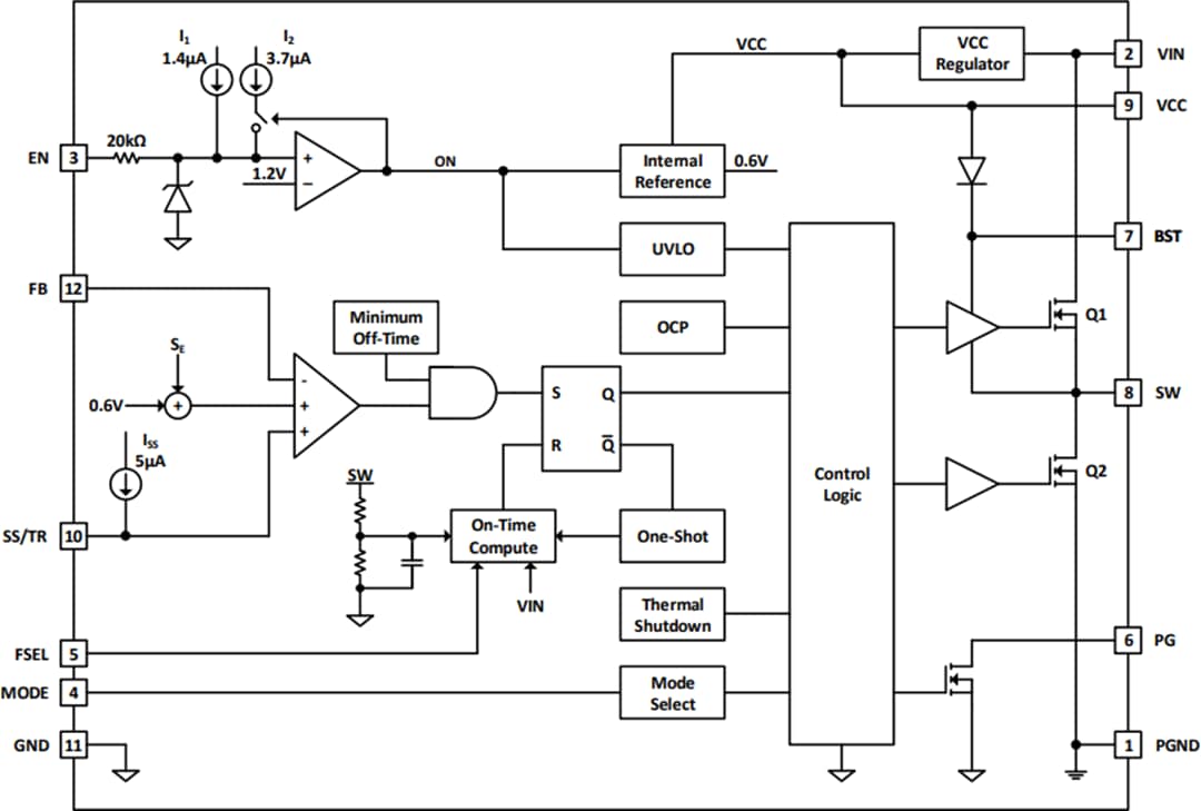
Diodes Incorporated AP62600 Synchronous Buck Converter features a wide input voltage range of 4.5V to 18V and a 6A continuous output current. The AP62600 fully integrates a 36mΩ high-side power MOSFET and a 14mΩ low-side power MOSFET to provide high-efficiency step-down DC-DC conversion. The AP62600 device is easily used to minimize the external component count due to its adoption of Constant On-Time (COT) control to achieve fast transient response, easy loop stabilization, and low output voltage ripple.The AP62600 design is optimized for reducing Electromagnetic Interference (EMI). The device has a proprietary gate driver scheme to resist switching node ringing without sacrificing MOSFET turn-on and turn-off times, which reduces high-frequency radiated EMI noise caused by MOSFET switching.
The AP62600 Synchronous Buck Converter is lead-free and fully RoHS compliant in a compact V-QFN2030-12 (Type A) package.
Features
- 5V to 18V input voltage range (VIN)
- 6V to 7V output voltage range (VOUT)
- 6A continuous output current
- 6V ± 1% reference voltage
- 360μA quiescent current
- Selectable switching frequency
- 400kHz
- 800kHz
- 1.2MHz
- Selectable operation modes
- Pulse Frequency Modulation (PFM)
- Ultrasonic Mode (USM)
- Pulse Width Modulation (PWM)
- Programmable soft-start time
- Proprietary gate driver design for best EMI reduction
- Power-Good indicator
- Precision enable threshold to adjust UVLO
- Protection circuitry
- Undervoltage lockout (UVLO)
- Cycle-by-cycle valley current limit
- Thermal shutdown
- -40°C to +85°C ambient operating temperature
- Lead-free and RoHS compliant
- Halogen and antimony free; "Green" device
Applications
- 5V and 12V distributed power bus supplies
- Television sets and monitors
- White goods and small home appliances
- FPGA, DSP, and ASIC supplies
- Home audio
- Network systems
- Gaming consoles
- Consumer electronics
- General purpose Point of Load (POL)
Block Diagram
Typical Application Circuit
Package Outline
Published: 2020-02-07
| Updated: 2024-07-24
