Diodes Incorporated AP63356/7-EVM Evaluation Boards
Diodes Incorporated AP63356/7-EVM Evaluation Boards evaluate the AP63356Q/AP63357Q 3.5A synchronous buck converters. These converters are fully integrated with a 74mΩ high-side power MOSFET and a 40mΩ low-side power MOSFET to provide high-efficiency step-down DC-DC conversion. The AP63356/7-EVM boards operate at -40°C to 125°C temperature range, 3.8V to 32V supply voltage range and offer 3.5A continuous output current. These evaluation boards are ideal for use in home audio, network systems, power tools and laser printers, gaming consoles, and consumer electronics.Features
- -40°C to 125°C operating temperature range
- 3.5A continuous output current
- 3.8V to 32V supply voltage range
Applications
- 5V, 12V, and 24V distributed power bus supplies
- Flat-screen TV sets and monitors
- Power tools and laser printers
- White goods and small home appliances
- FPGA, DSP, and ASIC Supplies
- Home audio
- Network systems
- Gaming consoles
- Set-top boxes
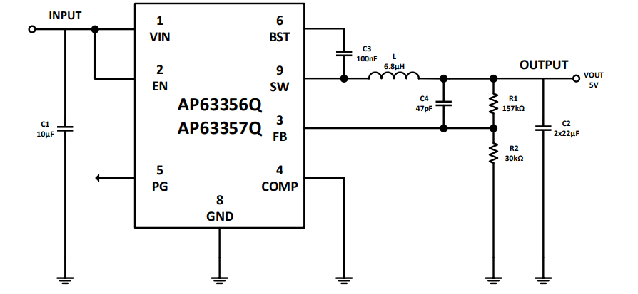
Schematic Diagram
Published: 2020-02-11
| Updated: 2024-07-23
