DIOO Microcircuits DIO62820 Step-Down DC-DC Regulator ICs

DIOO Microcircuits DIO62820 Step-Down DC-DC Regulator ICs are high-efficiency, high-frequency, and synchronous ICs that deliver up to 5MHz oscillation frequency. Under the PWM/PFM automatic switching control, these regulator ICs operate in discontinuous conduction mode under light load to reduce the oscillation frequency at light load. The DIO62820 regulator ICs adopt high-frequency switch control, which reduces the size of peripheral devices. These regulator ICs feature a 14μA low operating quiescent current and 0.9V to 1.8V (±2%) output voltage application. The DIO62820 regulator ICs are used in wearable devices, camera modules, wireless earphones, and smartphones.

Features

  • 2.5V to 5.5V input voltage range
  • 600mA output current capability
  • Efficiency (fOSC = 5MHz): 88% (VOUT = 1.2V)
  • 14μA low operating quiescent current
  • 0.9V to 1.8V (±2%) output voltage application
  • PWM/PFM auto operating mode

Applications

  • Wearable devices
  • Camera modules
  • Wireless earphones
  • Smartphones

Simplified Schematic

Schematic - DIOO Microcircuits DIO62820 Step-Down DC-DC Regulator ICs

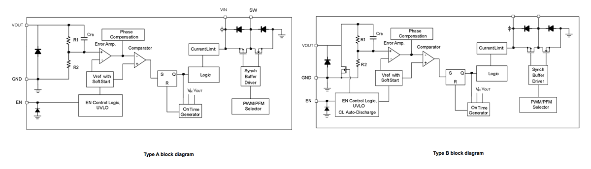
Block Diagrams

Block Diagram - DIOO Microcircuits DIO62820 Step-Down DC-DC Regulator ICs
Published: 2024-10-04 | Updated: 2024-12-03