Monolithic Power Systems (MPS) EVQ7795-R-00A Evaluation Board

Monolithic Power Systems (MPS) EVQ7795-R-00A Evaluation Board is designed to demonstrate the capabilities of the MPQ7795-AEC1 audio amplifier. This amplifier is an automotive-grade, low-EMI, differential analog input Class-D audio amplifier with I2C diagnostics. The MPQ7795 amplifier employs a Bridge-Tied Load (BTL) structure to deliver 24.5W of power to 4Ω speakers with a 14.4V power supply. The EVQ7795-R-00A board is a fully assembled and tested evaluation board. This evaluation board with the MPQ7795 audio amplifier can be used in automotive e-call systems, telematics systems, auto infotainment audio systems, and automotive cluster systems.

Features

  • 5V to 36V operating input voltage (VIN) range
  • ±5A peak current output
  • Differential analog input
  • 42V load dump
  • 0.02μA low standby current
  • 6.5mA low idle current
  • 330kHz, 384kHz, 470kHz, or 2.2MHz selectable Switching Frequency (fSW)
  • Delivers 24.5W into 4Ω load with 14.4V power VDD (PVDD)
  • High power efficiency:
    • Up to 92.6% efficiency for 8Ω load
    • Up to 90.4% efficiency for 4Ω load
  • 150mΩ power MOSFETs
  • Start-up/shutdown pop-noise reduction
  • Selectable voltage gain
  • Adjustable power limiter
  • Open/short load detection
  • Output short to PVDD/Ground detection
  • Over-Current Protection (OCP)
  • Under-Voltage Protection (UVP)
  • Thermal shutdown
  • Status reporting via the I2C interface and fault output pin (FAULT#)
  • Low EMI meets CISPR 25 class 5 specifications with a long output cable
  • Communicates with Microcontroller Unit (MCU) via I2C interface
  • Supports 2Ω to 16Ω speakers
  • Available in a QFN-24 (4mm x 4mm) package
  • Available in AEC-Q100 Grade 1

Applications

  • Automotive Emergency Call (e-Call) systems
  • Telematics systems
  • Audio infotainment systems
  • Automotive clusters

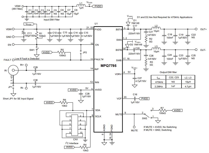
Schematic

Schematic - Monolithic Power Systems (MPS) EVQ7795-R-00A Evaluation Board
Published: 2024-03-20 | Updated: 2024-03-28