ROHM Semiconductor RB-D62Q2712TB52 Reference Board
ROHM Semiconductor RB-D62Q2712TB52 Reference Board, equipped with the LAPIS ML62Q2712 CMOS 16-bit RISC MCU, is a versatile platform designed for low-power, high-performance applications. The board features an advanced MCU architecture that integrates key features such as an LCD driver, multiple communication interfaces, and enhanced security, making it ideal for IoT devices, industrial automation, smart home systems, and portable electronics. With low power consumption and robust processing capabilities, the board supports applications ranging from sensor nodes and motor controllers to medical devices and energy management systems.The ROHM Semiconductor ML62Q2712 MCU’s integrated peripherals, including ADCs, UART, and I2C, simplify development, and the compact design makes it suitable for space-constrained applications. This reference board provides a reliable foundation for prototyping and deploying innovative solutions in diverse fields.
Features
- Provided with the LAPIS ML62Q2712 CMOS 16-bit RISC MCU, 52-pin TQFP
- Mounted with the linked connector to EASE1000 V2
- Through-holes for connecting the pins of LSI to external peripheral boards
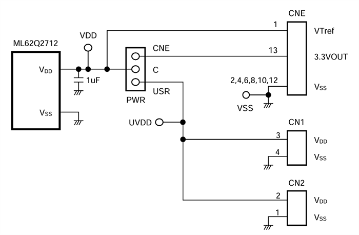
- Selectable power supply, supplied from the on-chip emulator EASE1000 V2 or CN1_3pin/CN2_2pin
- Mounted 32.768KHz crystal
- Mounted LEDs (P20, P21, P22)
- Foot pattern with components for Successive Approximation Type A/D Converter is available (P23, P24, P25, P26)
- Low power consumption
- Internal flash memory and RAM
- Flexible I/O and communication interfaces
- Real-time processing
- 1.8V to 5.5V operating supply range
- Compact form factor, 56mm x 94mm x 15mm (WxDxH) size
Applications
- Industrial automation
- Smart home and building automation
- Consumer electronics
- Internet of Things (IoT)
- Healthcare and medical devices
- Energy management
- Automotive
- Embedded prototyping and education
Overview
Power Circuit
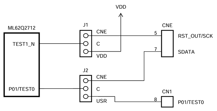
EASE1000 V2 Interface
PCB Layout
Published: 2024-12-31
| Updated: 2025-01-29
