M5Stack M132 DinBase Interface Module

M5Stack M132 DinBase Interface Module is a 5cm x 5cm series base specially designed for "DinRail" rail fixing. This module comes with a built-in 500mAh lithium battery and is suitable for M5Core. The M132 DinBase module offers an onboard power physical switch to shut down external power and battery completely and reserved Port B and Port C interfaces. This module also provides Lego mounting holes on the lower side for easy fixing, and the bottom supports standard 35mm Dinrails. The M132 module features a 1x12P 2.54 interface, a power switch, four plug-in ears, and proto pads reserved on the internal PCB for easy DIY. This module operates at a 9V to 24V supply voltage range and 54mm x 54mm x 19mm dimensions. The M132 module is ideally used in DIY and scenarios where hosts such as M5Core are powered separately.

Features

  • 1x12P 2.54 interface
  • Port B and Port C interface
  • Power supply mode:
    • 9V to 24V power supply range
    • 500mAh lithium battery
  • Power switch
  • 9V to 24V supply voltage range
  • 54mm x 54mm x 19mm dimensions
  • Multiple mounting options:
    • DinRail
    • hanging ears
    • Two copper nuts embedded in the bottom
    • Three LEGO fixing holes on the sides
  • DIY
  • Scenarios where hosts such as M5Core are powered separately

Kit Contents

  • 1xDinBase
  • 4xhanger
  • 1xsnap
  • 1xhex key
  • 2xnut (2mm x 25mm for Core2/CoreS3)
  • 2xnut (2mm x 22mm for Core1)
  • 2xnut (2mm x 20mm for Core2/CoreS3)

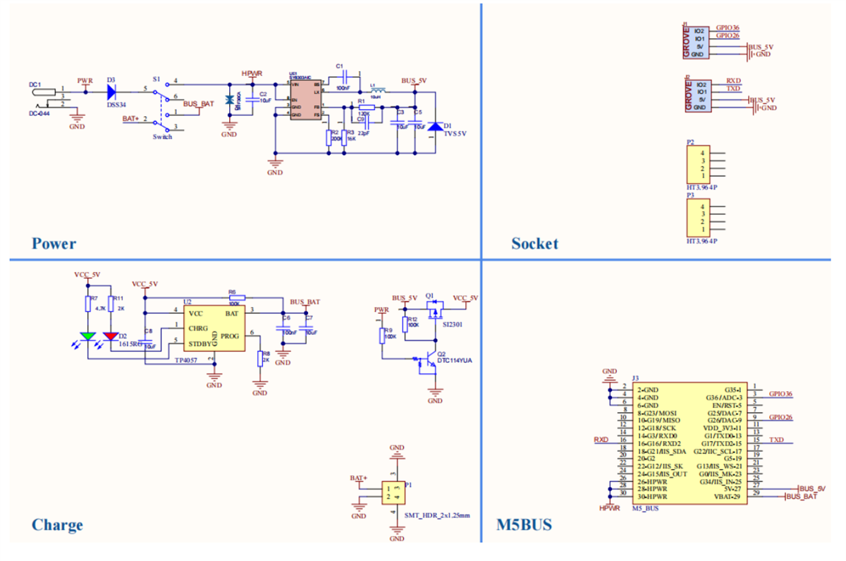
Schematic Diagram

Schematic - M5Stack M132 DinBase Interface Module

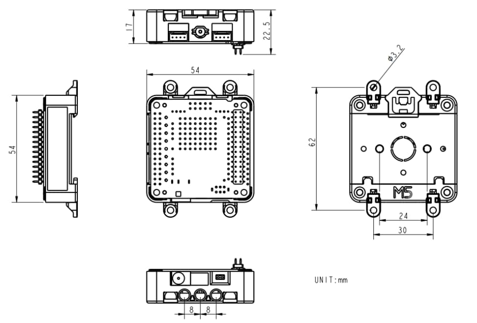
Dimension Diagram

Mechanical Drawing - M5Stack M132 DinBase Interface Module
Published: 2023-08-13 | Updated: 2023-10-05