MACOM CMPA0527005F-AMP Demonstration Amplifier Circuit
MACOM CMPA0527005F-AMP Demonstration Amplifier Circuit features a test board with CMPA0527005F gallium nitride (GaN) monolithic microwave integrated circuits (MMICs) in a 6-leaded flange package. The CMPA0527005F GaN MMICs are intended for power amplifiers and feature a 50V operating voltage. MACOM CMPA0527005F-AMP1 Demonstration Amplifier Circuit has a 28V operating voltage and a frequency range of 2.7GHz to 3.5GHz.Features
- Test board with CMPA0527005F GaN MMICs
- Intended for power amplifiers
- 50V operating voltage
- 28V operating voltage
- 2.7GHz to 3.5GHz frequency range
- 6-leaded flange package
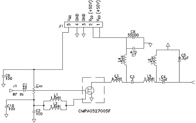
Schematic
Published: 2019-05-07
| Updated: 2024-01-18
