Microchip Technology MIC45205 6A DC-to-DC Power Module

Microchip MIC45205 6A DC-to-DC Power Module is a synchronous step-down regulator module, featuring a unique adaptive ON-time control architecture. MIC45205 incorporates a DC-to-DC controller, power MOSFETs, bootstrap diode, bootstrap capacitor, and an inductor in a single package to simplify the design and layout process for the end-user. As a highly-integrated solution, MIC45205 expedites system design and improves product time-to-market. The internal MOSFETs and inductors are optimized to achieve high efficiency at a low output voltage. The fully-optimized design can deliver up to 6A current under a wide input voltage range of 4.5V to 26V, without requiring additional cooling. Protection features include thermal shutdown, short circuit, input under-voltage lockout, and adjustable current limit. Additionally, MIC45205-1 uses Microchip's HyperLight Load® (HLL) and MIC45205-2 uses Microchip's Hyper Speed Control™ architecture to enable ultra-fast load transient response, allowing for a reduction of output capacitance.

Features

  • No compensation required
  • Up to 10A output current
  • >93% peak efficiency
  • Output voltage: 0.8V to 5.5V with ±1% accuracy
  • Adjustable switching frequency from 200kHz to 600kHz
  • Enable input and open-drain power-good output
  • Hyper Speed Control™ (MIC45208-2) architecture enables fast transient response
  • HyperLight Load® (MIC45208-1) improves light load efficiency
  • Supports safe startup into pre-biased output
  • CISPR22, Class B compliant
  • -40°C to +125°C junction temperature range
  • Thermal-shutdown protection
  • Short-circuit protection with hiccup mode
  • Adjustable current limit
  • Available in 52-pin 10×10×4mm QFN package

Applications

  • High power density point-of-load conversion
  • Servers, routers, and base stations
  • FPGAs, DSP, and low-voltage ASIC power supplies
  • Industrial and medical equipment

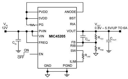
Typical Application

Microchip Technology MIC45205 6A DC-to-DC Power Module
Published: 2014-12-03 | Updated: 2022-03-11