Mikroe MIKROE-2985 Hall Switch Click
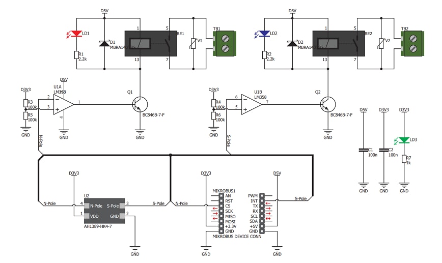
Mikroe MIKROE-2985 Hall Switch Click is a magnetic-field activated dual-relay Click Board. Mikroe MIKROE-2985 Hall Switch Click has two high-quality compact relays which allow switching of high voltages of up to 220V. These relays are activated by the Hall-effect sensor. When the north pole magnetic field is introduced to the sensor, one of the relays will be activated. When the south pole magnetic field is introduced to the sensor, the other relay will be activated.The MIKROE-2985 Hall-switch click features reliable contactless switching by the magnetic-field, seperate sensors for both south and north pole magnetic-fields, and high-quality compact OMRON relays. Typical applications include contactless switches, door lids or tray position detecting switches, and other applications that require contactless switching of the relay contacts.
Features
- Reliable contactless switching by the magnetic field
- Separate sensors for both south and north pole magnetic fields
- Compact OMRON relays
Applications
- Contactless switches
- Doors
- Lids or tray position detecting switches
Schematic
Published: 2018-05-04
| Updated: 2022-10-25
