Monolithic Power Systems (MPS) EVBL4420H-J-00A Evaluation Board
Monolithic Power Systems (MPS) EVBL4420H-J-00A Evaluation Board is designed to evaluate the MP4420H and MPQ4420H switching voltage regulators. These regulators are high-frequency, synchronous, rectified, stepdown, and switch-mode converters with built-in power MOSFETs. The MP4420H/MPQ4420H regulators have synchronous mode operation for higher efficiency over the output current load range. The current-mode operation provides a fast transient response and eases loop stabilization. This evaluation board comes with full protection features that include over-current protection and thermal shut down.The EVBL4420H-J-00A evaluation board is a fully assembled and tested board that operates from 4V to 36V input voltage (VIN) range. The evaluation board features a high duty cycle for automotive cold-crank, power saver mode, internal soft-start, and power good indicators. This EVBL4420H-J-00A evaluation board is AEC-Q100 Grade 1 qualified for use in automotive, industrial control, and distributed power systems.
Features
- Evaluate MP4420H and MPQ4420H regulators
- 4V to 36V wide continuous operating input range
- 90mΩ/55mΩ low RDS(ON) internal power MOSFETs
- High-efficiency synchronous mode operation
- 410kHz default switching frequency
- Synchronizes to a 200kHz to 2.2MHz external clock
- High duty cycle for automotive cold-crank
- Power-save mode
- Internal Soft-Start (SS)
- Power Good (PG) indicators
- Over-Current Protection (OCP) with hiccup mode
- Thermal shutdown
- Available in AEC-Q100 grade 1
- Fully assembled and tested
- MPS power inductor stuffed
Applications
- Automotive systems
- Industrial control systems
- Distributed power systems
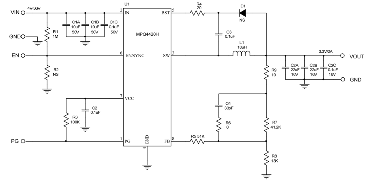
Schematic Diagram
Performance Graph (Efficiency vs. Load Current vs. Power Loss)
Published: 2021-11-16
| Updated: 2022-03-11
