Monolithic Power Systems (MPS) EVQ2484-F-00A Evaluation Board

Monolithic Power Systems (MPS) EVQ2484-F-00A Evaluation Board is designed to demonstrate the capabilities of the MPQ2484-AEC1 and MPQ2484U-AEC1. The Monolithic Power Systems (MPS) MPQ2484-AEC1 and MPQ2484U-AEC1 are flexible, multi-topology, asynchronous controllers for LED lights with high brightness. The MPQ2484-AEC1 uses gold bond wiring, and the MPQ2484U-AEC1 uses copper bond wiring.

Features

  • Input voltage (VIN) range
    • 4.5V to 75V
  • Typical efficiency
    • VIN = 12V, VOUT = 36V, IOUT = 1A, boost mode 92.1%
    • VIN = 12V, VOUT = 24V, IOUT = 1.5A, buck-boost mode 88%
  • Peak efficiency
    • VIN = 30V, VOUT = 36V, IOUT = 1A, boost mode 95.2%
    • VIN = 18V, VOUT = 24V, IOUT = 1.5A, buck-boost mode 89.1%
  • Switching frequency 0.1 to 2.2MHz

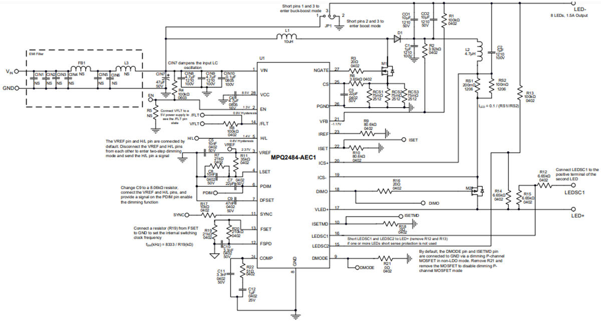
SCHEMATIC

Schematic - Monolithic Power Systems (MPS) EVQ2484-F-00A Evaluation Board
Published: 2023-04-19 | Updated: 2023-05-08