Monolithic Power Systems (MPS) EVQ3367A Evaluation Board

Monolithic Power Systems (MPS) EVQ3367A Evaluation Board is designed to demonstrate the capabilities of the MPQ3367A. The MPQ3367A is a step-up converter with a six-channel current source designed to drive white LED array drivers as backlighting for small and medium-sized LCD panels. This device features 6 channels with a maximum of 150mA per channel, internal 100mΩ, 50V MOSFET, and up to 2.2MHz configurable fSW. The EVQ3367A evaluation board is available in 63.5mm x 52.5mm (LXW) dimensions.

Features

  • 3.5V to 36V input voltage range
  • 6 channels with a maximum of 150mA per channel
  • Internal 100mΩ, 50V MOSFET
  • Up to 2.2MHz configurable fSW
  • External sync SW function
  • Multi-dimming operation mode through PWM input:
    • Direct PWM dimming
    • Analog dimming
    • Mix dimming with 25% or 12.5% transfer point
  • 5000:1 dimming ratio in PWM dimming mode when fPWM ≤ 200Hz
  • 200:1 dimming ratio at analog dimming through PWM dimming signal input
  • Excellent EMI performance
  • Frequency spread spectrum
  • I2C Interface with 3 selectable IC addresses
  • Phase shift function for PWM dimming
  • 2.5% current matching
  • Cycle-by-cycle current limit
  • Disconnect VOUT from VIN
  • LED current auto-decrement at high temperatures
  • LED short/open protection, Over-Current Protection (OCP), Over-Temperature Protection (OTP), and inductor short Protection
  • Programmable LED short and Over-Voltage Protection (OVP) Thresholds
  • Fault indicator signal output
  • Available in AEC-Q100 Grade 1
  • 63.5mm x 52.5mm (LXW) dimensions

Applications

  • Tablets
  • Notebooks
  • Automotive displays

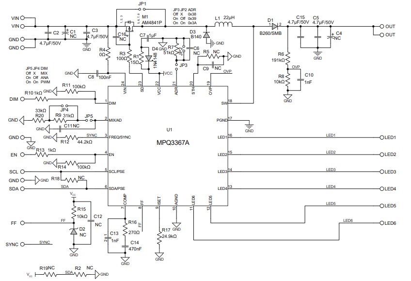
Schematic Diagram

Schematic - Monolithic Power Systems (MPS) EVQ3367A Evaluation Board
Published: 2022-06-06 | Updated: 2022-06-14