Monolithic Power Systems (MPS) MP1476 Step-Down Converters

Monolithic Power Systems (MPS) MP1476 Step-Down Converters are designed to achieve 2A continuous output current with excellent load and line regulation. These Monolithic Power Systems MP1476 converters feature high-efficiency synchronous mode operation, fast load transient response, Power-Save Mode (PSM) at light load, and internal Soft Start (SS). The MP1476 step-down converters attain higher efficiency over the output current-load range by executing high-efficiency synchronous mode operation. The Constant-on-Time (COT) control operation provides an easy loop design, fast transient response, and tight output regulation.

The MP1476 step-down converters consists of full protection features including Over-Current Protection (OCP), Short-Circuit Protection (SCP), thermal shutdown, and Under-Voltage Protection (UVP). Typical applications include security cameras, digital set-top boxes, flat-panel televisions, and monitors.

Features

  • 4.2V to 18V wide operating input range
  • 126mΩ/58mΩ low RDS(ON) internal power MOSFETs
  • High-efficiency synchronous mode operation
  • Fast load transient response
  • Power-Save Mode (PSM) at light load
  • 800kHz switching frequency
  • OCP and hiccup
  • Thermal shutdown
  • Output adjustable from 0.8V
  • SOT563 package

Applications

  • Security cameras
  • Digital set-top boxes
  • Flat-panel televisions and monitors

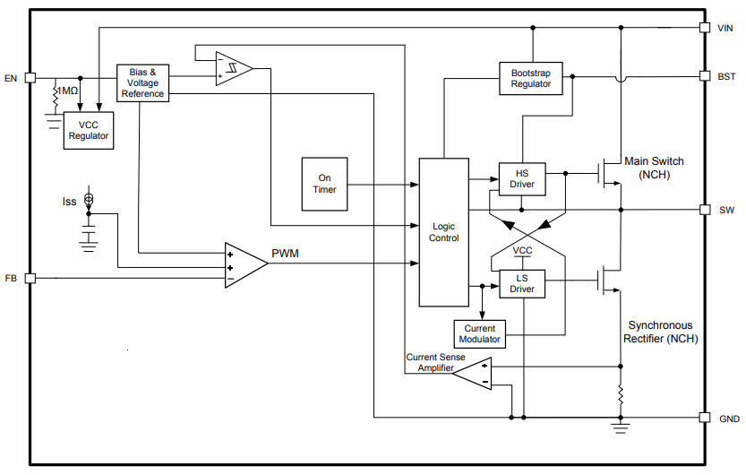
MP1476 Step-Down Converters Block Diagram

Block Diagram - Monolithic Power Systems (MPS) MP1476 Step-Down Converters
Published: 2018-07-02 | Updated: 2023-01-12