Monolithic Power Systems (MPS) MP2491N Synchronous Step-Down Converters
Monolithic Power Systems (MPS) MP2491N Synchronous Step-Down Converters achieve 6A output current with external load and line regulation. These converters operate at 4V to 32V input voltage range (VIN) and 0.5V to 30V output voltage range (VOUT). The MP2491N converters' full protection features include Over-Current Protection (OCP), current limiting with hiccup mode, output Over-Voltage Protection (OVP), and thermal shutdown. These converters require a minimal number ofreadily available standard external components and are available in a QFN-13 (2.5mm x 3mm) package. The MP2491N converters are ideal for TVs, monitors, and MFP power supplies.Features
- Wide 4V to 32V operating Input Voltage (VIN) range
- 0.5V to 30V Output Voltage (VOUT) range
- 6A Output Current (IOUT)
- Constant-On-Time (COT) control
- Low-dropout mode
- 30mΩ/20mΩ internal MOSFET switches
- Fixed 540kHz Switching Frequency (fSW)
- EN shutdown discharge
- Output Over-Voltage Protection (OVP)
- Adjustable Automatic Pulse-Frequency Modulation (PFM)/Pulse-Width Modulation (PWM) Mode or Forced PWM Mode
- Power Good (PG) indication
- Configurable soft-start
- Available in a QFN-13 (2.5mm x 3mm) package
Applications
- TVs and monitors
- MFP power supplies
Application Diagram
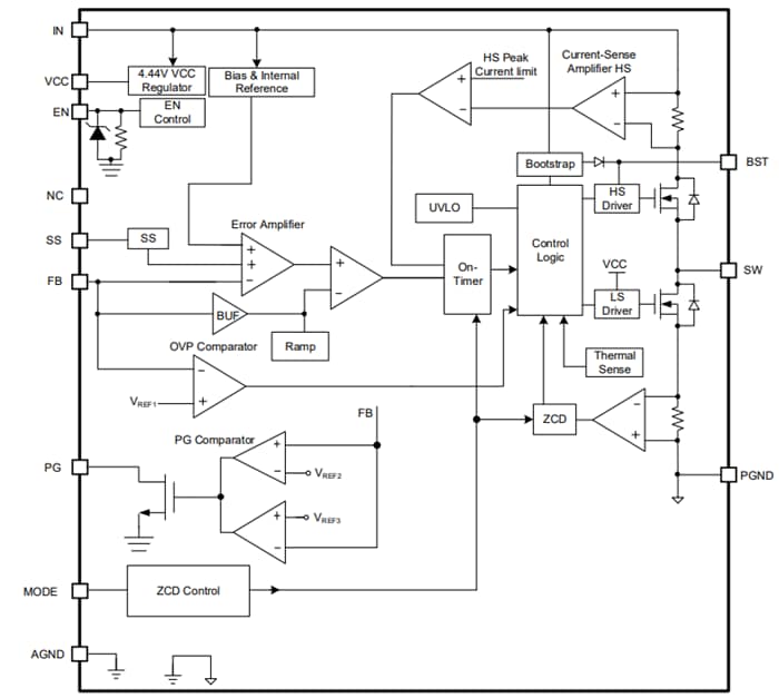
Block Diagram
Characteristic Curve
Published: 2023-10-05
| Updated: 2024-05-16
