Monolithic Power Systems (MPS) MPQ4334 Synchronous Step-Down Converters

Monolithic Power Systems (MPS) MPQ4334 Synchronous Step-Down Converters are configurable‑frequency step‑down regulators capable of operating from 200kHz to 2.5MHz. The MPS MPQ4334 integrates high‑side and low‑side MOSFETs to deliver 0.5A to 4A of efficient output current using peak‑current‑mode control, ensuring fast transient response and stable regulation. These components are available in QFN‑12 (2mm × 3mm), QFN‑12 (3mm × 4mm), and QFN‑14 (2.5mm × 3.5mm) package options and are fully AEC‑Q100 qualified for automotive use.

Designed for the demands of automotive systems, the MPQ4334 supports a wide 3V to 36V input range and withstands 40V load‑dump events, making these converters suitable for a broad set of step‑down applications. An extremely low 0.5µA shutdown current enables excellent battery‑powered efficiency. To optimize performance across light‑to‑heavy load conditions, the device automatically lowers the switching frequency to reduce switching and gate‑drive losses.

An open‑drain power‑good (PG) indicator asserts when the output voltage remains within 94.5% to 105.5% of the nominal value. Additional protection features include frequency foldback to prevent inductor‑current runaway during startup and thermal shutdown for enhanced reliability. A high‑duty‑cycle, low‑dropout operating mode further supports robust performance during automotive cold‑crank conditions.

Features

  • Designed for automotive applications
    • Survives 40V load dump
    • Wide 3V to 36V operating input voltage (VIN) range
    • Supports cold crank down to 3V
    • Low-dropout mode with soft recovery
    • 0.5A to 4A continuous output current (IOUT) versions in a pin-compatible family
    • 55ns minimum on time, 45ns minimum off time
    • Available in AEC-Q100 Grade 1
  • Increases battery life
    • Low 0.5μA shutdown current (ISD)
    • 20μA sleep mode quiescent current (IQ)
    • Advanced asynchronous modulation (AAM) mode increases light load efficiency
    • Integrated 65mΩ HS-FET and 45mΩ LS-FET
  • Power Good (PG) output
  • Over-current protection (OCP) with hiccup mode
  • Optimized for EMC/EMI reduction
    • CISPR 25 Class 5 compliant
    • 200kHz to 2.5MHz configurable switching frequency (fSW)
    • Synchronizable to an external clock
    • Frequency spread spectrum (FSS)
    • Symmetric VIN pinout
    • MeshConnect™ flip-chip package
  • 1V, 1.8V, 2.5V, 3V, 3.3V, 3.8V, or 5V fixed-output options
  • Available in QFN-12 (2mm x 3mm), QFN12 (3mm x 4mm), and QFN-14 (2.5mm x 3.5mm) packages
  • Available in a wettable flank package
  • Functional safety system design capability, MPSafe™ compatible
  • Moisture Sensitivity Level (MSL) 1
  • Lead-free, Halogen-free, and RoHS-compliant

Applications

  • Automotive infotainment systems
  • Automotive clusters
  • Advanced Driver-Assistance Systems (ADAS)
  • Industrial power systems

Specifications

  • 3V to 36V operating supply VIN range
  • 3.8V minimum operating VIN for start-up
  • 2.7V minimum operating VIN after start-up
  • 0.8V to 0.95 x VIN operating output voltage (VOUT) range
  • Switching frequencies
    • 381kHz to 2398kHz adjustable range
    • 372kHz to 2376kHz fixed range
  • 99.5% typical maximum duty cycle
  • Maximum continuous power dissipation
    • 3.4W for QFN-12 (2mm x 3mm)
    • 3.5W for QFN-12 (3mm x 4mm)
    • 3.5W for QFN-14 (2.5mm x 3.5mm)
  • +160°C to +185°C theral shutdown range
  • +20°C typical thermal shutdown hysteresis
  • -40°C to +150°C operating junction temperature range
  • +260°C maximum lead temperature
  • 1.9°C/W to 9.5°C/W thermal resistance range
  • ESD ratings
    • Human body model (HBM) Class 2
    • Charged-device model (CDM) Class C2b

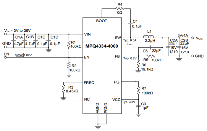
Typical Application

Application Circuit Diagram - Monolithic Power Systems (MPS) MPQ4334 Synchronous Step-Down Converters
Published: 2026-02-04 | Updated: 2026-02-17