Monolithic Power Systems (MPS) MPQ6527-AEC1 Half-Bridge Motor Drivers

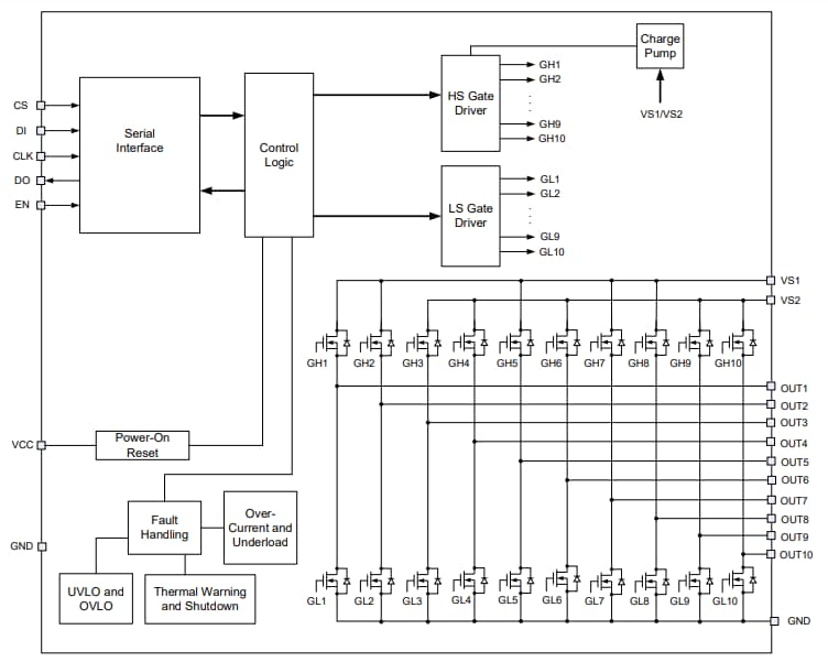
Monolithic Power Systems (MPS) MPQ6527-AEC1 Half-Bridge Motor Drivers are ten-channel, half-bridge DMOS output drivers with integrated power MOSFETs. These motor drivers achieve up to 0.8A of output current (IOUT) across a wide 5.5V to 40V input voltage (VIN) range. The standard serial data interface controls the ten half-bridges separately, and each half-bridge comes with various diagnostic functions. These drivers feature low quiescent current (IQ) in standby mode. Full protection features include Short-Circuit Protection (SCP), Under-Voltage Protection (UVP), and thermal shutdown. The MPQ6527-AEC1 motor drivers are available in a TSSOP-28EP package and only require a minimum number of readily available standard external components.

Features

  • Wide 5.5V to 40V operating input voltage (VIN) range
  • High-side MOSFET (HS-FET) and low-side MOSFET (LS-FET) drivers connected in half-bridge configurations
  • Up to 0.8A output current (IOUT)
  • Typical 1.3Ω HS-FET and LS-FET RDS(ON)
  • Low quiescent current (IQ) in standby mode vs. total temperature range
  • Output Short-Circuit Protection (SCP)
  • Over-Temperature Protection (OTP) and pre-warning
  • Under-Voltage Lockout (UVLO) protection
  • Over-Voltage Lockout (OVLO) protection
  • Serial data interface
  • Diagnostic functions include:
    • Shorted output
    • Open-load detection
    • Over-Temperature (OT)
    • Over-Voltage (OV)
    • Under-Voltage (UV)
  • Up to 5MHz serial interface clock frequency
  • Supports 3.3V and 5V systems
  • Available in a TSSOP-28EP package
  • Available in AEC-Q100 grade 1

Applications

  • Drive various loads in automotive and industrial applications
  • DC motors

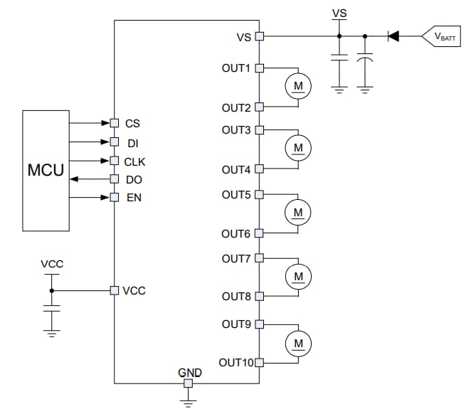
Application Circuit Diagram

Application Circuit Diagram - Monolithic Power Systems (MPS) MPQ6527-AEC1 Half-Bridge Motor Drivers

Functional Block Diagram

Block Diagram - Monolithic Power Systems (MPS) MPQ6527-AEC1 Half-Bridge Motor Drivers
Published: 2022-08-30 | Updated: 2022-11-28