Nisshinbo ND1130 Dual H-Bridge Driver with Boost Converter

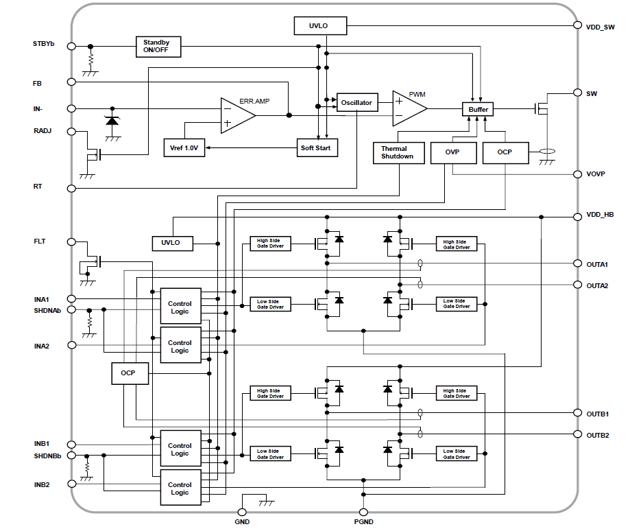
Nisshinbo Micro Devices ND1130 Dual H-Bridge Driver implements a Bi-CMOS process with a boost converter. The device utilizes a Li-ion battery or 5V power supply to boost voltage and drive small piezoelectric actuators and haptic devices operating two H-bridge drivers. The boost converter offers a built-in soft-start operation to limit the inrush current at power-on.

The Nisshinbo ND1130 dual H-bridge driver supports independent signal input between channels, improving microcontroller controllability. The I/O signal frequency is up to 300kHz, and in the event of an error, it can output a FAULT signal.

Features

  • Boost converter block
    • 40V (max) output switch voltage
    • 1.5A (min) switching current
    • PWM control
    • 2.7V to 5.5V operating voltage
    • 380kHz to 1MHz oscillation frequency
  • H-bridge driver block
    • Internal 2-channel H-bridge driver
    • 200mA (min) over current protection
    • 7.0V to 35V operating voltage
    • 300kHz (max) input frequency
  • General
    • Standby function
    • Under voltage lockout
    • Built-in thermal shutdown
    • Fault indicator output
    • WLCSP-30-ZA1 package

Applications

  • Small piezo actuators
  • Haptics devices

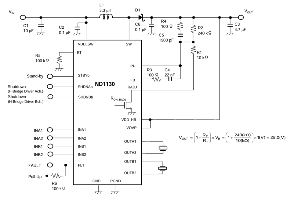
Typical Application

Application Circuit Diagram - Nisshinbo ND1130 Dual H-Bridge Driver with Boost Converter

Block Diagram

Block Diagram - Nisshinbo ND1130 Dual H-Bridge Driver with Boost Converter
Published: 2025-02-25 | Updated: 2025-03-07