Nisshinbo NJU9102/A Digital Earth Leakage Detector ICs
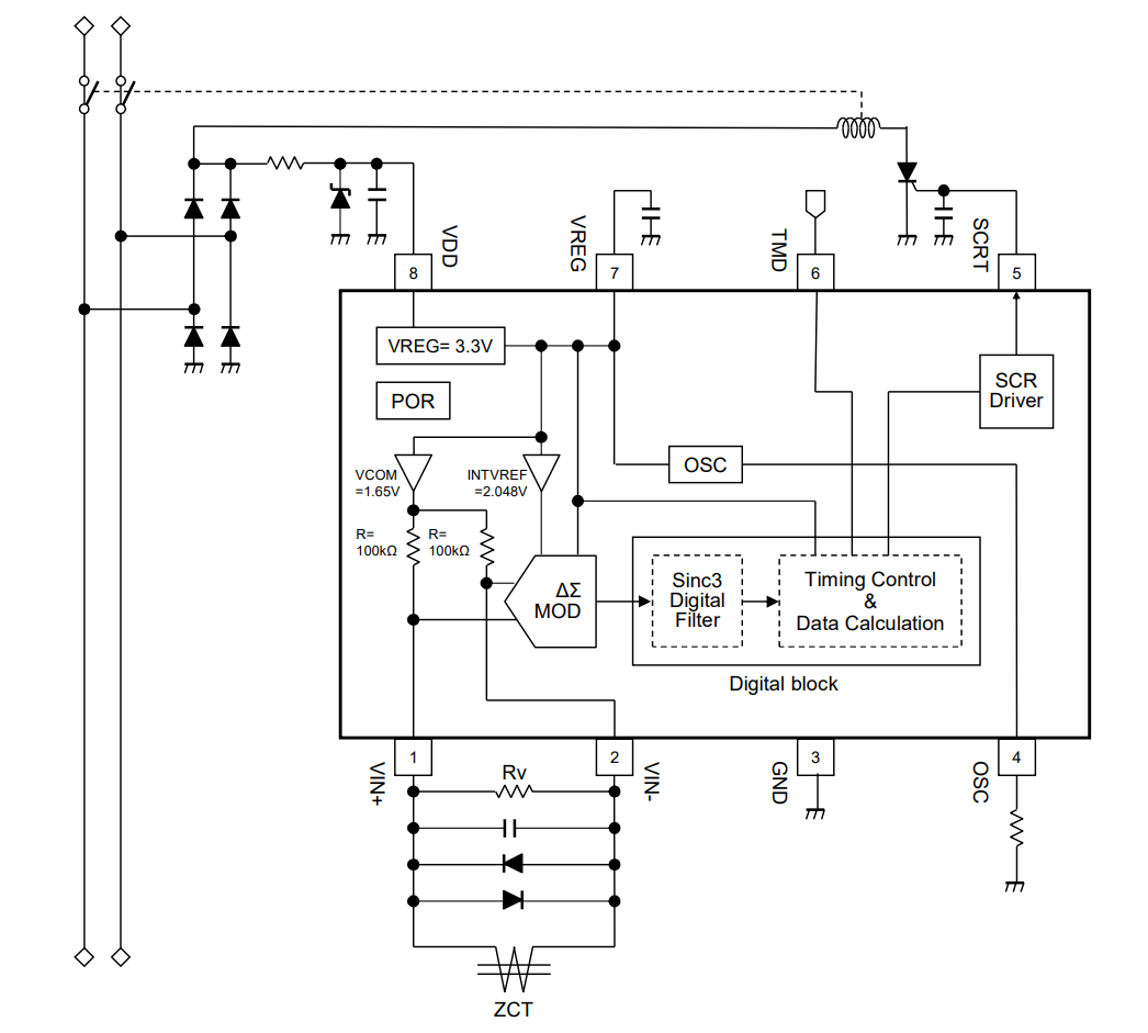
Nisshinbo Micro Devices NJU9102/A Digital Earth Leakage Current Detector ICs are designed for earth leakage current breakers. The NJU9102/A ICs feature a built-in ADC that converts an analog signal from ZCT (Zero-phase-sequence Current Transformer) to digital data and processes digital data based on an earth leakage current detector condition.As a result of data processing, the Nisshinbo NJU9102/A outputs a one-shot pulse on the SCRT terminal when an analog signal is considered to be in a leakage condition and turns on an external thyristor.
Features
- Power supply VDD of 4.0V to 5.5V
- Operating temperature of -40°C to 105°C
- Built-in high-precision ADC of 14-bit
- Sinc3 digital filter at -3dB frequency = 150Hz
- Internal power supply at VREG=3.3V and VCOM=1.65V
- Earth leakage detector condition (TMD) - type A/type AC switchable
- Five times trip level detection
- NJU9102: Immediate response
- NJU9102A: No immediate response
- Control Circuit
- Earth Leakage Detector Condition (TMD)
- Sampling Counter (SCRT)
- DMP8 package
Specifications
- Internal power supply of 3.6V
- Input resistance at 120kΩ
- Input bias voltage of 1.8V
- Earth leakage detection AC input voltage 7.8mVrms
Block Diagram
Published: 2024-07-17
| Updated: 2024-11-08
