Nisshinbo NJW4122 Synchronous Buck Converter
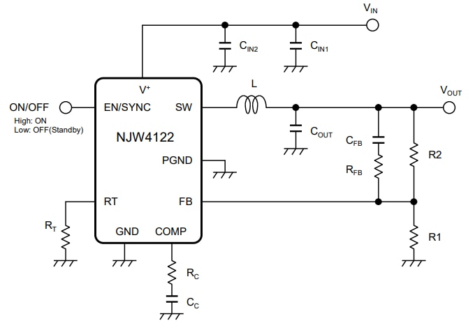
Nisshinbo NJW4122 Synchronous Buck Converter comes with a 2A MOSFET and offers a wide switching oscillating frequency range. This buck converter provides an external clock synchronization function that avoids interference with the AM radiofrequency. The NJW4122 converter features under-voltage lock-out (UVLO), over-current protection (OCP), and thermal shutdown (TSD) internal protection circuits. This buck converter provides PWM control, an external compensation circuit, and a soft-start function. Nisshinbo NJW4122 converter is suitable for the power supply circuit of system-on-chip (SoC), digital signal processing (DSP), and double data rate (DDR) memory.Features
- Synchronous rectification
- Current mode control
- 100kHz to 2.4MHz adjustable oscillating frequency range
- 2.7V to 5.5V operating voltage range
- 2.64A minimum switching current
- External clock synchronization
- PWM control
- 100% maximum duty cycle
- External compensation circuit
- Correspond to the ceramic capacitor (MLCC)
- 1ms (typical) soft-start function
- UVLO
- OCP (Hiccup type)
- TSD protection
- Standby function
- DFN8-U1 (ESON8-U1) package
Applications
- SoCs
- ASICs
- DDR memory
Block Diagram
Typical Application Circuit Diagram
Published: 2021-01-07
| Updated: 2024-04-24
