Nuvoton NAU7802 Precision 24-bit ADCs

Nuvoton NAU7802 Precision 24-bit Analog-to-Digital Converters (ADCs) feature an onboard low-noise programmable gain amplifier (PGA), onboard RC or Crystal oscillator, and a precision 24-bit sigma-delta (Z-A) analog to digital converter (ADC). The low-power, precision NAU7802 device is capable of up to 23-bit ENOB (Effective Number of Bits) performance. The device offers a comprehensive front-end solution for bridge/sensor measurement, such as in weigh scales, strain gauges, and many other high-resolution, low-sample rate applications.

The Nuvoton NAU7802 ADCs have many built-in options that allow high-performance applications with a very low external parts count. Furthermore, operating and standby currents are very low, and many power management attributes are included. These enable powering only the required elements of the chip and operating at a significantly reduced power if the full 23-bit ENOB performance is not needed.

The Programmable Gain Amplifier (PGA) supplies selectable gains from 1 to 128. The A/D conversion is performed with a Sigma-Delta modulator and programmable FIR filter, which delivers a simultaneous 50Hz and 60Hz notch filter to enhance interference immunity. Also, the NAU7802 implements a standard 2-wire interface compatible with I2C protocol for straightforward connection to and interoperation with a wide range of potential host processors.

Features

  • 2.7V to 5.5V supply voltage
  • On-chip AVDD regulator for internal analog circuit or external load cell, programmable AVDD - off, 2.4V to 4.5V with eight options
  • Minimum 10mA AVDD LDO output drive capability at 3.0V output voltage
  • 23-bit effective precision analog-to-digital converter
  • Simultaneous 50Hz and 60Hz rejection (reaching -90dB)
  • RMS noise:
    • 50nV in 10SPS data output rate and PGA gain = 128
    • 150nV in 80SPS data output rate and PGA gain = 128
  • Programmable PGA gains from 1 to 128
  • Programmable ADC data output rates
  • External differential reference voltage ranges from 0.1V to 5V
  • External crystal oscillator or on-chip RC oscillator (4.9152MHz) system clock
  • On-chip calibration
  • On-chip power-on reset circuit
  • On-chip temperature sensor
  • Low power consumption and programmable power management options with <1uA standby current
  • External 4.9152MHz crystal oscillator
  • System clock:
    • Internal 4.9152MHz RC oscillator (power-on default system clock)
    • External 4.9152MHz crystal oscillator
  • MCU control interface of 2-wire interface compatible with I2C protocol
  • Operating temperature of -40°C to 85°C
  • Packages:
    • SOP-16 (150mil)/PDIP-16 (300mil) / QFN-16
    • Package is halogen-free, RoHS-compliant and TSCA-compliant

Applications

  • Weigh scales
  • Strain gauge
  • Industrial process control
  • Liquid/gas flow control
  • Pressure sensors
  • Voltage monitors

Block Diagram

Block Diagram - Nuvoton NAU7802 Precision 24-bit ADCs

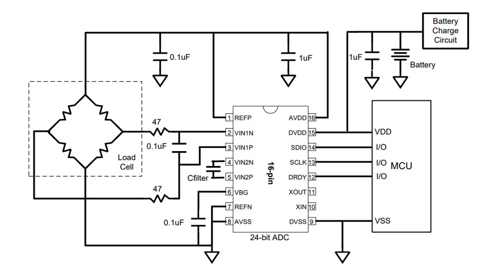
Application Circuit

Application Circuit Diagram - Nuvoton NAU7802 Precision 24-bit ADCs
Published: 2025-04-16 | Updated: 2025-05-06