onsemi FPF3380UCX Over-Voltage Protection Load Switch

onsemi FPF3380UCX Over-Voltage Protection Load Switch contains an N-MOSFET that can operate over an input voltage range of 2.8V to 23V and support a maximum continuous current of 5A. The internal FET is turned off immediately to prevent damage to the protected downstream components when the input voltage exceeds the over-voltage threshold. The FPF3380UCX Switch has integrated ±110V surge protection TVS based on IEC61000-4-5 standards. The FPF3380 Over-Voltage Protection Load Switch is available in a small 12-bump WLCSP package and operates over the free-air temperature range of -40°C to +85°C.

Features

  • Up to +28V over-voltage protection
  • ±110V for IEC61000-4-5 integrated TVS
  • 15mΩ (typical) internal Low RDS(on) NMOS transistors
  • Programmable over-voltage lockout (OVLO), externally adjustable via OVLO pin
  • Active-low Enable Pin (OVLO) for device
  • 40ns (typical) super-fast OVLO response time
  • Over temperature protection (thermal shutdown)
  • Robust ESD performance
    • ±4kV human body model (HBM)
    • ±2kV charged-device model (CDM)
  • System-level ESD (IEC61000-4-2)
    • ±10kV contact discharge
    • ±15kV air gap discharge

Applications

  • Mobile phones
  • PDAs
  • GPS

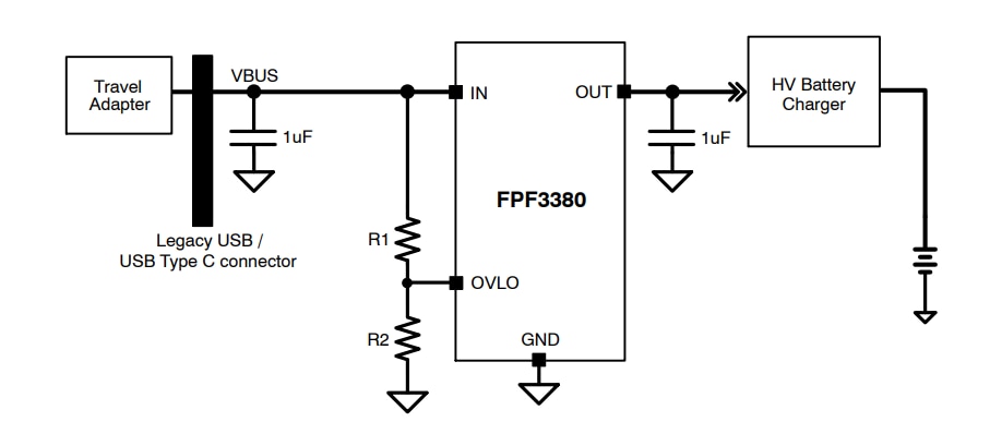
Application Schematic

Application Circuit Diagram - onsemi FPF3380UCX Over-Voltage Protection Load Switch

Block Diagram

Block Diagram - onsemi FPF3380UCX Over-Voltage Protection Load Switch
Published: 2019-11-07 | Updated: 2024-02-02