onsemi FAN8811T High Side and Low Side Gate Driver IC

onsemi FAN8811T High Side and Low Side Gate Driver IC is a high side and low side gate-drive IC designed for high-voltage, high-speed, driving MOSFETs operating up to 100V. The FAN8811 integrates a driver IC and a bootstrap diode. The onsemi FAN8811T featured low delay time and matched PWM input propagation delays, which further enhanced the performance of the part. The high-speed dual gate driver is designed to drive both the high-side and low-side N-Channel MOSFETs in a half-bridge or synchronous buck configuration.

Features

  • Drives two N-Channel MOSFETs in a high and low side
  • Integrated bootstrap diode for high side gate drive
  • Bootstrap supply voltage range up to 118V
  • 3A source, 6A sink output current capability
  • Drives 1nF load with typical rise/fall times of 6ns/4ns
  • TTL compatible input thresholds
  • Wide supply voltage range 8-16V (absolute maximum 18V)
  • Fast propagation delay times (typ. 30ns)
  • 2ns delay matching (typ.)
  • Under-Voltage Lockout (UVLO) protection for drive voltage
  • Operating junction temperature range of -40°C to 125°C typical

Applications

  • Power supplies for telecom and datacom
  • Half-bridge and full-bridge converters
  • Synchronous-buck converters
  • Two-switch forward converters
  • Class-D audio amplifiers

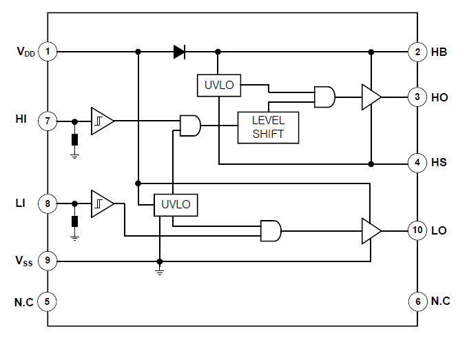
Block Diagram

Block Diagram - onsemi FAN8811T High Side and Low Side Gate Driver IC
Published: 2017-04-20 | Updated: 2025-12-08