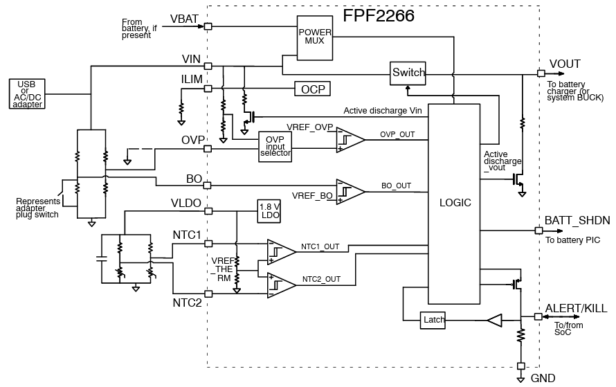
onsemi FPF2266 Power Switch
onsemi FPF2266 Power Switch is a 24V, 4.5A device that features continuous current for USB charging port applications. This power switch offers Over-Voltage Protection (OVP), Over Current Protection (OCP), and NTC block to monitor system temperature. The FPF2266 switch has low on-resistance of typical 15mΩ and can operate over an input voltage range of 3.6V to 24V and up to 28V absolute maximum. This power switch provides an open-drain output (BATT_SHDN) for system battery disconnect and a bi-directional interface (ALERT/KILL) with SoC, MCU, or other external source. The FPF2266 power switch operates at -40°C to 125°C junction temperature range. This power switch is available in 4x4 balls 0.4mm pitch WLCSP package. The FPF2266 protected switch is used in mobile phones, tablets, notebook PCs, and media players.Features
- 24V/4.5A OTP/OVP/OCP power switch
- 2 channels NTC detection for system thermal monitoring
- Input voltage range:
- VIN: 3.6V to 24V
- VBAT: 2.7V to 5.5V
- Ultra-low on-resistance:
- Typical 15mΩ
- Up to 28V input/output voltage AMR
- Active discharge
- Integrated inrush control thermal shutdown
- Hard short protection
- BO detection to check VIN drop-off, battery disconnect control pin BATT_SHDN, and bi-direction I/O ALERT/KILL pins
- WLCSP 4x4 balls, 0.4mm pitch package
- Pb-free device
Applications
- Mobile phones
- Tablets
- Notebook PCs
- Media player
Block Diagram
Mechanical Drawing
Published: 2025-01-30
| Updated: 2025-04-15
