onsemi NCP402045 Integrated Driver & MOSFET
onsemi NCP402045 Integrated Driver/MOSFET integrates a MOSFET driver, high-side MOSFET, and low-side MOSFET into a single package. The component is optimized for high-current DC-DC buck power conversion applications. With fast switching capabilities, low conduction losses, and a high level of integration, this device helps optimize system efficiency while minimizing thermal management concerns. The onsemi NCP402045 integrated solution greatly reduces package parasitics and board space compared to a discrete component solution.Features
- Capable of average currents up to 45A
- Capable of switching at frequencies up to 2MHz
- Capable of peak currents (10ms) up to 75A
- Compatible with 3.3V or 5V PWM input
- Responds properly to 3-level PWM inputs
- Option for zero cross detection with 3-level PWM
- Internal bootstrap diode
- Undervoltage lockout
- Supports Intel® IMVP9.1/9.2 low-power features
- Thermal warning output
- Thermal shutdown
- PQFN31 package
- Lead-free and RoHS compliant
Applications
- Notebooks, tablet PCs, and ultrabooks
- Graphic cards
- Desktops/all-in-one computers
- V-Core and non-V-Core converters
- High-current DC-DC point-of-load converters
Specifications
- 4.5V to 5.5V supply voltage range
- 4.5V to 20V conversion voltage range
- 40A to 45A maximum continuous output current range
- 75A maximum peak output current
- 75mV to 600mV bootstrap diode forward voltage range
- Operating temperature ranges
- -40°C to +125°C ambient
- -40°C to +150°C junction
Application Schematic
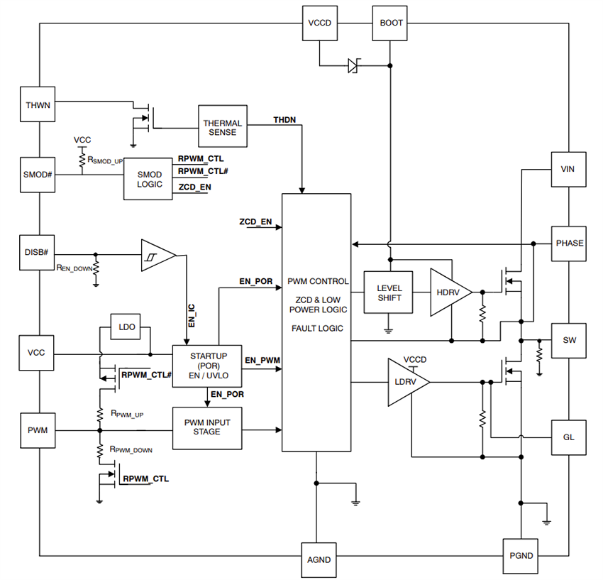
Block Diagram
Published: 2025-02-25
| Updated: 2025-03-05
