Power Integrations LinkSwitch™-TN2Q Automotive Switchers

Power Integrations LinkSwitch™-TN2Q Automotive Switchers are highly energy-efficient, AEC-Q100-qualified switcher ICs with integrated system-level protection. These devices significantly reduce component count compared to traditional discrete solutions, making them highly reliable. The LinkSwitch-TN2Q Switchers support buck, buck-boost, and flyback converter topologies. Each device incorporates a 750V power MOSFET, oscillator, on/off control, and a high-voltage switched current source for self-biasing. The LinkSwitch-TN2Q Switchers also include frequency jittering, fast (cycle-by-cycle) current limit, hysteretic thermal shutdown, and output and overvoltage protection. 

LinkSwitch-TN2 ICs consume minimal current in standby resulting in power supply designs that meet <50mW no-load input at 400VDC input. A full suite of protection features enables safe and reliable power supplies protecting the device and the system against input and output overvoltage faults, device overtemperature faults, lost regulation, and power supply output overload or short-circuit faults. Power Integrations LinkSwitch-TN2 Automotive Switchers are offered in a compact SMD-8C package and feature a -40°C to +150°C operating junction temperature range.

Features

  • Supports buck, buck-boost, and flyback topologies
  • Wide input voltage 30VDC to 550VDC
  • Excellent load and line regulation
  • 66kHz operation with accurate current limit
    • Allows the use of low-cost off-the-shelf inductors
    • Reduces size and cost of magnetics and output capacitor
  • Frequency jittering reduces EMI filter complexity
  • Pin-out simplifies PCB heat sinking
  • AEC-Q100 qualified
  • Fab and assembly are IATF16949 certified
  • Auto-restart for short-circuit and open-loop faults
  • Output overvoltage protection (OVP)
  • Hysteretic overtemperature protection (OTP)
  • Extended creepage between the DRAIN pin and all other pins improves field reliability
  • 750V MOSFET rating for excellent surge withstand
  • EcoSmart™ technology for energy efficiency
  • Standby supply current <100mA
  • On/off control provides constant efficiency over a wide load range
  • Easily meets all global energy efficiency regulations
  • No-load consumption <50mW
  • -40°C to +150°C operating junction temperature range
  • Compact SMD-8C package

Applications

  • HVAC and climate control systems
  • Battery management systems
  • Traction inverters
  • DC-DC bus converters
  • On-board chargers

Typical Application Circuit

Power Integrations LinkSwitch™-TN2Q Automotive Switchers

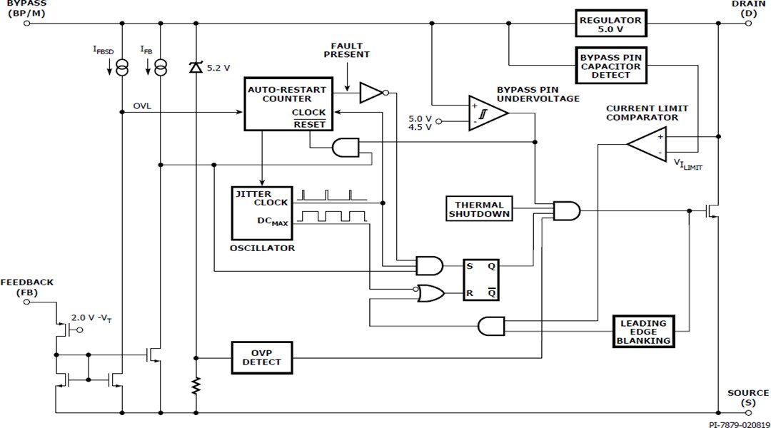
Block Diagram

Block Diagram - Power Integrations LinkSwitch™-TN2Q Automotive Switchers
Published: 2022-09-27 | Updated: 2022-12-29