Renesas Electronics ISL91108 High-Efficiency Buck-Boost Regulators

Renesas Electronics ISL91108 High-Efficiency Buck-Boost Regulators are highly-integrated buck-boost switching regulators that accept input voltages either above or below the regulated output voltage. Unlike other buck-boost regulators, ISL91108 automatically transitions between operating modes without significant output disturbance. The devices are capable of delivering up to 2.7A output current (PVIN = 3V, VOUT = 3.3V), and provides excellent efficiency due to their fully synchronous 4-switch architecture. No-load quiescent current of only 27.5μA also optimizes efficiency under light-load conditions. Forced PWM and/or synchronization to an external clock may also be selected for noise-sensitive applications. The Renesas / Intersil ISL91108 High-Efficiency Buck-Boost Regulators are designed for standalone applications and support a 3.3V fixed output voltage or variable output voltages with an external resistor divider. Output voltages as low as 1V or as high as 5.2V are supported using an external resistor divider.

Features

  • Accepts input voltages above or below the regulated output voltage
  • Automatic and seamless transitions between buck and boost modes
  • 1.8V to 5.5V input voltage range
  • Up to 1.5A (PVIN = 3V, VOUT = 3.3V) output current
  • Up to 2.7A (PVIN = 3V, VOUT = 3.3V, tON<600μs, t = 4.6ms) burst current
  • Up to 95% high efficiency
  • 27.5μA quiescent current maximizes light load efficiency
  • 2.6MHz switching frequency minimizes external component size
  • Selectable forced PWM mode and external synchronization
  • Fully protected for short-circuit, over-temperature, and under-voltage
  • Small 2.34mm x 1.72mm WLCSP

Applications

  • Smartphones and tablets
  • Wireless communication devices
  • 2G/3G/4G power amplifiers

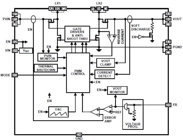
Block Diagram

Block Diagram - Renesas Electronics ISL91108 High-Efficiency Buck-Boost Regulators
Published: 2014-05-30 | Updated: 2022-03-11