Renesas Electronics ISL95338 Voltage Regulator
Renesas Electronics ISL95338 Voltage Regulator provides buck-boost voltage regulation and protection features. The ISL95338 Voltage Regulator uses advanced R3™ technology to provide a fast transient response, high light-load efficiency, and seamless Discontinuous Conduction Mode (DCM) or Continuous Conduction Mode (CCM) transitions. This ISL95338 Voltage Regulator converts a wide range of conventional DC power sources to a regulated voltage. This device features bi-directional buck-boost regulation which makes its application very flexible. The ISL95338 Voltage Regulator is ideal for applications such as tablets, mobile devices, power banks, ultrabooks, and USB-C.The Renesas Electronics ISL95338 Voltage Regulator is housed in a compact 4mm x 4mm TQFN-32 package ideal for use in space-constrained applications.
Features
- Bi-directional buck, boost, and buck-boost operation
- Input voltage range: 8V to 24V (no dead zone)
- Up to 20V output voltage
- Up to 1MHz switching frequency
- Programmable soft-start time
- LDO output for VDD and VDDP
- System status alert function
- Bi-directional internal discharge function
- Active switching for negative voltage transitions
- Bypass mode in both directions
- Forward mode enable
- Reverse mode enable
- OCP, OVP, UVP, and OTP protection
- SMBus and auto-increment I2C compatible
- 4mm x 4mm TQFN-32 package
- Pb-free and RoHS compliant)
Applications
- Tablet
- Ultrabook
- Power bank
- Mobile devices
- USB-C
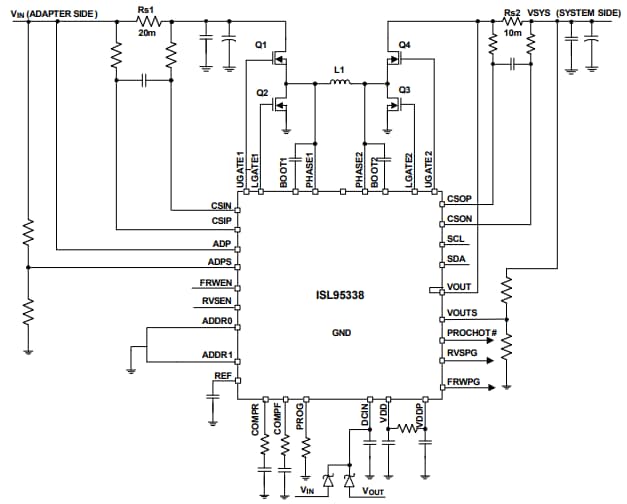
Typical Application Circuit
Published: 2017-10-10
| Updated: 2022-07-06
