Renesas Electronics ISL91127IRN-EVZ & ISL91127IRA-EVZ Eval Boards

Renesas Electronics ISL91127IRN-EVZ and ISL91127IRA-EVZ Voltage Regulator Evaluation Boards offers a quick evaluation of the high-performance features of the ISL91127IR. The ISL91127IR is a high-current buck-boost regulator, for systems using new battery chemistries. Both boards have an input voltage rating of 1.8V to 5.5V. The ISL91127IRA-EVZ has a resistor programmable output voltage. The output voltage on the ISL91127IRN-EVZ is a fixed 3.3V, The operating temperature range of both evaluation boards is -40°C to +85°C.

Features

  • Accepts input voltages above or below regulated output voltage
  • Automatic and seamless transitions between buck and boost modes
  • 1.8V to 5.5V input voltage range
  • Up to 2.1A (PVIN = 2.5V, VOUT = 3.3V) continuous output current
  • Up to 96% high efficiency
  • 30µA quiescent current maximizes light-load efficiency
  • 2.5MHz switching frequency minimizes external component size
  • Fully protected for short-circuit, over-temperature, and undervoltage
  • Small 2.15mm x 1.74mm WLCSP

Applications

  • Brownout-free system voltage for smartphones and tablet PCs
  • Wireless communication devices
  • 2G/3G/4G RF power amplifiers

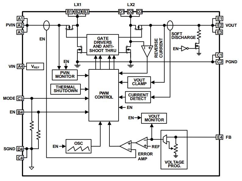
ISL91127IR Block Diagram

Renesas Electronics ISL91127IRN-EVZ & ISL91127IRA-EVZ Eval Boards
Published: 2017-03-07 | Updated: 2022-06-20