Richtek RT8070 4A 2MHz Synchronous Step-Down Converters

Richtek RT8070 4A 2MHz Synchronous Step-Down Converters are easy-to-use current mode-controlled DC-DC converters with a 2.7V to 5.5V input supply voltage range. The RT8070 offers an accurate 0.8V reference voltage and integrates low RDS(ON) power MOSFETs to achieve high efficiency. The converters are available in both WDFN-8L 3x3 and SOP-8 (exposed pad) packages.

The Richtek RT8070 converters operate in automatic PSM, allowing high efficiency during light load operation. The devices deliver cycle-by-cycle current-limit protection to prevent catastrophic damage in output short circuit, over-current, or inductor saturation. Additionally, the adjustable soft start function prevents inrush current during start-up. The device also supplies input under-voltage lockout, output under-voltage protection, and over-temperature protection to enable a safe and smooth operation in all operating conditions.

Features

  • Input voltage range from 2.7V to 5.5V
  • Integrated 110mΩ and 70mΩ FETs
  • 100% Duty cycle for the lowest dropout
  • Power saving mode for light loads
  • 200kHz to 2MHz Adjustable frequency
  • 0.8V Reference allows the low output voltage
  • Enable function
  • External soft-start
  • Power good function
  • Input under-voltage lockout protection
  • Output under-voltage protection
  • Over-temperature protection
  • RoHS-compliant and halogen-free

Applications

  • LCD TVs and monitors
  • Notebook computers
  • Distributed power systems
  • IP phones
  • Digital cameras

Typical Application Circuit

Application Circuit Diagram - Richtek RT8070 4A 2MHz Synchronous Step-Down Converters

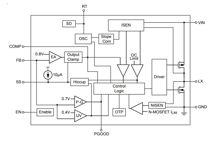
Functional Block Diagram

Block Diagram - Richtek RT8070 4A 2MHz Synchronous Step-Down Converters
Published: 2023-07-05 | Updated: 2023-07-18