ROHM Semiconductor BD9S402MUF-C Single Synch Buck DC/DC Converter
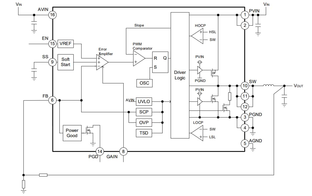
ROHM Semiconductor BD9S402MUF-C Single Synchronous Buck DC/DC Converter includes built-in low ON resistor power MOSFETs in a VQFN16FV3030 package. The BD9S402MUF-C offers a current up to 4A and a high switching frequency of 2.2MHz. The device delivers a fast transient response performance due to current mode control.The ROHM BD9S402MUF-C Single Synch Buck DC/DC Converter requires few external components and incorporates a built-in phase compensation circuit.
Features
- QuiCur™
- Nano Pulse Control™
- AEC-Q100 Qualified
- Functional safety supportive automotive products
- Single synchronous Buck DC/DC converter
- Adjustable soft start function
- Output discharge function
- Power good output
- Under Voltage Lockout Protection (UVLO)
- Short Circuit Protection (SCP)
- Output Over Voltage Protection (OVP)
- Over Current Protection (OCP)
- Thermal Shutdown Protection (TSD)
- Wettable flank QFN package
Applications
- Automotive equipment
- Other electronic equipment
Specifications
- 2.7V to 5.5V Input voltage
- 0.6V to VPVIN x 0.75V Output voltage setting
- 4A (Max) Output current
- 2.2MHz (Typ) Switching frequency
- 60mΩ (Typ) High side FET ON resistance
- 35mΩ (Typ) Low side FET ON resistance
- 0μA (Typ) Shutdown circuit current
- -40°C to +125°C Operating temperature
Additional Resources
Typical Application Circuit
Block Diagram
Published: 2022-09-30
| Updated: 2023-03-15
