ROHM Semiconductor BD8306MUV 2.0A MOSFET Buck-Boost Converter

ROHM Semiconductor BD8306MUV 2.0A MOSFET Buck-Boost Converter produces a step-up/down output voltage. The power supply includes 3.3V from a two-cell or three-cell alkaline battery or a one-cell lithium-ion battery with just one inductor. The device's integrated circuit adopts an original step-up/down-drive system and creates a higher efficiency power supply than conventional Sepic-system or H-bridge system switching regulators.

The ROHM Semiconductor BD8306MUV 2.0A MOSFET Buck-Boost Converter is offered in a 3.00mm x 3.00mm x 1.00mm VQFN-EP-16 package.

Features

  • Highly efficient Buck-Boost DC/DC Converter constructed with one inductor
  • Input current for the PVCC terminal should be less than 2.0A, including the DC current and ripple current of the inductor
  • Maximum output current changes depending on the input and output voltages
  • Incorporates a soft-start function
  • Incorporates a timer latch system with short protection function

Applications

  • General portable equipment
  • Digital still cameras
  • Digital video cameras
  • Smartphones
  • Tablets
  • LED displays

Specifications

  • Input voltage range +1.8V to +5.5V
  • Output voltage range +1.8V to +5.2V
  • Output current
    • (at 3.3V output, +2.8V to +5.5V input) 1.0A
    • (at 5.0V output, +2.8V to +5.5V input) 0.7A
  • Pch FET ON-Resistance 120mΩ (typ.)
  • Nch FET ON-Resistance 100mΩ (typ.)
  • Standby current 0μA (typ.)
  • Operating temperature range -40°C to +85°C
  • 3.00mm x 3.00mm x 1.00mm VQFN-EP-16 package

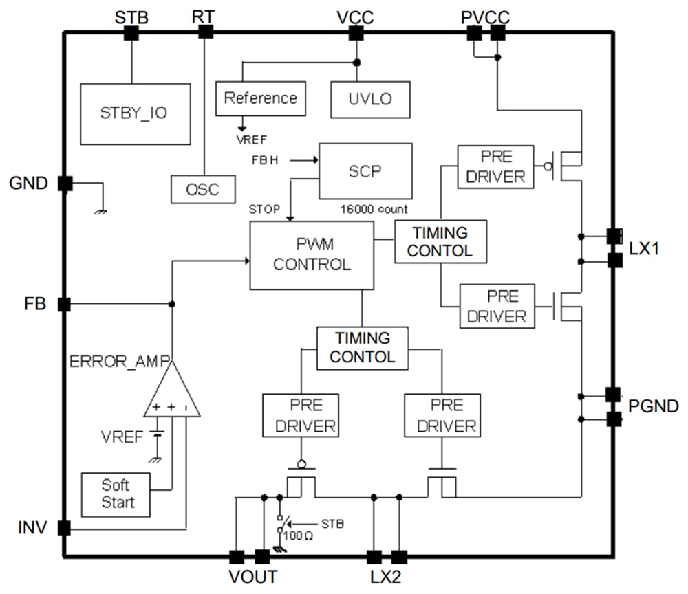
Block Diagram

Block Diagram - ROHM Semiconductor BD8306MUV 2.0A MOSFET Buck-Boost Converter
Published: 2019-01-08 | Updated: 2023-04-05