Analog Devices Inc. MAX40109 Low-Power Precision Sensor Interface SoCs
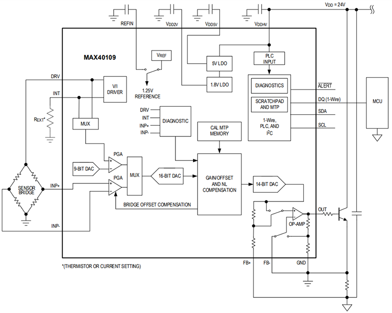
Analog Devices Inc. MAX40109 Low-Power Precision Sensor Interface SoCs include a high-precision, programmable Analog Front-End (AFE), Analog-to-Digital Converter (ADC), calibration memory, and digital signal processing. The devices provide a Digital-to-Analog Converter (DAC) with an output buffer to support analog voltage output and a 4mA to 20mA current loop. Available in a Thin Quad Flat No-Lead (TQFN) package, MAX40109 operates from 3V to 36V and is specified over a -40°C to +125°C operating temperature range. These SoCs are designed for sensor applications such as strain gauges, pressure, force, and temperature.These sensor AFEs have both analog and digital outputs. The digital 1-Wire/I2C interfaces program the calibration memory, the front-end Programmable Gain Amplifier's (PGA) gain, and the internal current source that drives the sensors' bridge. The digital I2C interface can also be
used to retrieve the digital output data and generate alarms.
Features
- Analog front-end to interface with resistive bridge-based pressure sensors
- Temperature measurement either directly from the resistive bridge or an external thermistor
- Analog zero-pressure offset compensation
- High-precision PGA front-end with 20x gain options
- Digital 1-wire, Power Line Communication (PLC) and I2C interfaces
- Analog and digital outputs
- Calibration memory with third-order polynomial for compensation from temperature and non-linearity
- Internal Electromagnetic Interference (EMI) rejection
- 3V to 36V supply voltage range
- Low 2mA typical supply current
- TQFN package
Applications
- Pressure sensors
- Strain gauges
- Force sensors
- Temperature sensors
- Wheatstone-bridge
Videos
Simplified Block Diagram
Published: 2024-02-28
| Updated: 2025-03-25
