Skyworks Solutions Inc. SKY66422-11 860 to 930MHz RF Front-End Module

Skyworks Solutions Inc. SKY66422-11 860 to 930MHz RF Front-End Module is designed for high-power Industrial, Scientific, Medical (ISM) band applications operating in the 860 to 930MHz frequency range. The SKY66422-11 is designed for ease of use and maximum flexibility with fully matched 50Ω TX and RX inputs and digital controls compatible with 1.6V to 3.6V CMOS levels.

The Skyworks SKY66422-11 RF Front-End Module feature RF blocks that operate over a wide supply voltage range from 2.5 to 3.6V, allowing the device to be used in battery-powered applications over a wide spectrum of the battery discharge curve.

The SKY66422-11 is available in a 16-pin, 3.0mm x 3.0mm x 0.75mm Multi-Chip Module (MCM) package.

Features

  • Integrated PA with +20 and +22dBm output power (different BOMs are used to optimize efficiency)
  • <2.2dB Integrated low-loss transmit bypass path
  • Integrated LNA with noise figure of 1.7dB (typical)
  • Single-ended 50Ω transmit/receive RF interface
  • 20μsec (typical) Fast turn-on/turn-off time
  • 2.5V to 3.6V Supply voltage
  • 0.4μA (typical) Sleep mode current
  • MCM (16-pin, 3.0 x 3.0 x 0.75mm) NiPdAu plated package (MSL3, 260°C per JEDEC J-STD-020)

Applications

  • LP-WAN devices
  • Internet of Things
  • Smart meters
  • Industrial applications
  • Range extender

Videos

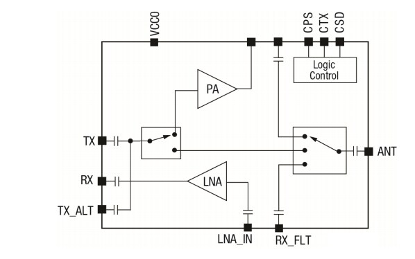
Block Diagram

Block Diagram - Skyworks Solutions Inc. SKY66422-11 860 to 930MHz RF Front-End Module
Published: 2020-11-30 | Updated: 2022-03-11