STMicroelectronics STDRIVEG611 Half-Bridge Gate Driver

STMicroelectronics STDRIVEG611 Half-Bridge Gate Driver is a high-voltage half-bridge gate driver for N-channel Enhancement Mode GaN. The high-side driver section is designed to stand a voltage rail up to 600V and can be easily supplied by the integrated bootstrap diode. High current capability, short propagation delay with excellent delay matching, and integrated LDOs make the STDRIVEG611 optimized for driving high-speed GaN.

The STMicroelectronics STDRIVEG611 features supply UVLOs tailored to hard switching applications, interlocking to avoid cross-conduction conditions, and an overcurrent comparator with SmartSD. The input pins' extended range allows easy interfacing with controllers. A standby pin reduces power consumption during inactive periods or burst mode. The STDRIVEG611 operates in the industrial temperature range of -40°C to 125°C. The device is available in a compact QFN 4mm x 5mm x 1mm package with a 0.5mm pitch.

Features

  • High voltage rail up to 600V
  • dV/dt transient immunity ±200V/ns in full temperature range
  • Driver with separated sink and source path for optimal driving
    • 2.4A and 1.2Ω sink
    • 1.0A and 3.7Ω source
  • High-side and low-side linear regulators for 6V gate driving voltage
  • 5µs high-side startup time and high frequency ( > 1MHz)
  • 45ns with 10ns matching and 15ns minimum output pulse
  • Hard switching operation and internal bootstrap diode
  • Comparator for overcurrent detection with Smart Shutdown
  • UVLO function on VCC, VHS, and VLS
  • Shutdown, standby, overtemperature with fault signaling pin
  • Separated PGND for Kelvin source driving and current shunt compatibility
  • 3.3V to 20V compatible inputs with hysteresis and pull-down

Applications

  • Motor driver for home appliances, pumps, and compressors
  • Factory automation, servo, and industrial drives
  • E-bikes and power tools
  • Class D audio amplifiers
  • DC/DC and resonant converters, PFC, battery charger and adapters

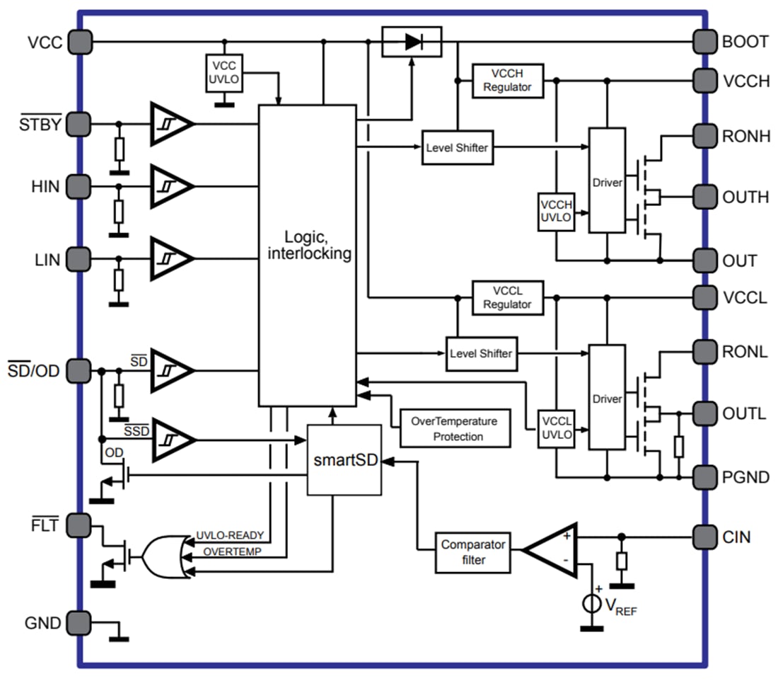
Block Diagram

Block Diagram - STMicroelectronics STDRIVEG611 Half-Bridge Gate Driver

Videos

Published: 2024-11-22 | Updated: 2026-02-20