STMicroelectronics STCH0x PWM Quasi-Resonant Controllers

STMicroelectronics STCH0x PWM Quasi-Resonant Controllers are designed for ultralow standby power supplies. The controllers have built-in HV start-up cells with zero power consumption. These ICs are the best choice to build high efficiency and ultralow standby consumption power supplies.

The STCH0x have fully integrated blocks for primary side constant current output regulation. The controllers have advanced power management with high overall and excellent dynamic performances.

Features

  • Advanced power management for ultralow standby power consumptions (under 10mW at 230VAC)
  • Fully integrated primary side constant current output regulation (CC)
  • 650V embedded HV start-up circuit with zero power consumption
  • Quasi-resonant (QR) zero voltage switching (ZVS) operation
  • Automatic self-supply
  • Accurate and adjustable output OVP with auto restart after fault
  • Input voltage feedforward compensation for mains-independent CC regulation
  • Intelligent frequency jitter for EMI suppression
  • SO-8 package

Applications

  • AC-DC chargers for smartphones, tablets, camcorders and other handheld equipment
  • AC/DC adapters for STB, notebooks and auxiliary power supplies

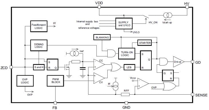
Block Diagram

Block Diagram - STMicroelectronics STCH0x PWM Quasi-Resonant Controllers
Published: 2016-09-08 | Updated: 2022-03-11