STMicroelectronics STEVAL-MKI203V1K Temperature Probe Kit

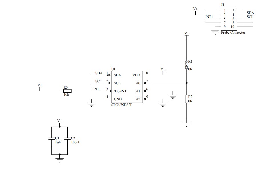
STMicroelectronics STEVAL-MKI203V1K Temperature Probe Kit includes a probe with the STCN75 temperature sensor connected via flat cable to the STEVAL-MKIGIBV1 Adapter Board. The STMicroelectronics STEVAL-MKI203V1K Kit interfaces with the STEVAL-MKI109V3 Motherboard. The STEVAL-MKI203V1K can be mounted on top of a very thin probe due to its small package size. This prevents temperature readings from being influenced by heat from other electronic components or boards.

The STEVAL-MKIGIBV1 can be plugged into a standard DIL24 socket, providing the complete STCN75 pinout. The Kit comes ready with the required VDD power supply line decoupling capacitors. The STEVAL-MKI109V3 Motherboard features a high-performance 32-bit microcontroller to bridge the sensor and a PC. Additionally, the MCU runs the free Unico GUI graphical user interface or dedicated software routines for customized Product summary applications.

Features

  • User-friendly STCN75 board
  • Complete STCN75 pinout for a standard DIL 24 socket
  • RoHS compliant
  • Fully compatible with STEVAL-MKI109V3 motherboards
  • WEEE compliant

Schematic

Schematic - STMicroelectronics STEVAL-MKI203V1K Temperature Probe Kit
Published: 2019-05-09 | Updated: 2024-02-23