STMicroelectronics VIPer38 Peak Power High-Voltage Converters
STMicroelectronics VIPer38 Peak Power High-Voltage Converters smartly integrate an 800V rugged power MOSFET with PWM current-mode control. The power MOSFET allows a very high input VAC to be applied, just limited from its breakdown voltage. STMicroelectronics VIPer38 is capable of meeting more stringent energy-saving standards with its low consumption and ability to operate in burst mode under light load.Specifications
- 800V avalanche-rugged power MOSFET allowing ultra wide range input VAC to be achieved
- Embedded HV start-up and sense FET
- PWM current-mode controller
- Overcurrent protection with selectable threshold (IDlim) and 2nd OCP with higher value (IDMAX) to protect the IC from transformer saturation or short-circuit of the secondary diode
- 30mW no-load consumption at 230VAC
- 60kHz (L type) or 115kHz (H type) operating frequencies
- Jittered frequency reduces the EMI
- Extra Power Timer (EPT) blanks the overload current for few seconds
- Output overvoltage protection with tight tolerance and digital noise filter
- Soft-start reduces the stress during startup and increases IC lifetime
- Automatic restart after a fault condition
- Thermal shutdown increases system reliability and IC lifetime
Applications
- Auxiliary power supply for consumer and home equipment
- Power supply for energy meters and data concentrators
- Adapters
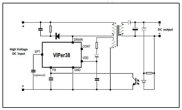
Application Circuit
Published: 2015-09-30
| Updated: 2022-03-11
