STMicroelectronics STEVAL-AETKT1V2 Evaluation Kit
STMicroelectronics STEVAL-AETKT1V2 Evaluation Kit represents a bidirectional current sense amplifier with a high-side or low-side sense resistor. This kit comprises the main and individual daughter boards for the TSC2011, TSC2010, and TSC2012 high-voltage, bidirectional, and current sense amplifier ICs. The STEVAL-AETKT1V2 eval kit features a -20V to 70V wide common-mode voltage range and a 2.7V to 5.5V supply voltage range. This evaluation kit offers 20µA quiescent current in shutdown mode, ±200µV maximum offset voltage, and operates in a -40°C to 125°C temperature range. Typical applications include automotive motor control, electromobility, factory automation, and industrial power/tools.Features
- Represents a bidirectional current sense amplifier with a high-side or low-side sense resistor
- Includes the mainboard and individual daughter boards for TSC2011, TSC2010, and TSC2012 high voltage, bidirectional, and current sense amplifier
- Wide -20V to 70V common mode voltage range
- ±200μV maximum offset voltage
- 2.7V to 5.5V supply voltage range
- 20μA quiescent current in Shutdown mode
- -40°C to +125°C temperature range
- SO8 and MiniSO8 packages
- RoHS compliant
Applications
- Automotive motor control
- Electromobility
- Factory automation
- Industrial power and tools
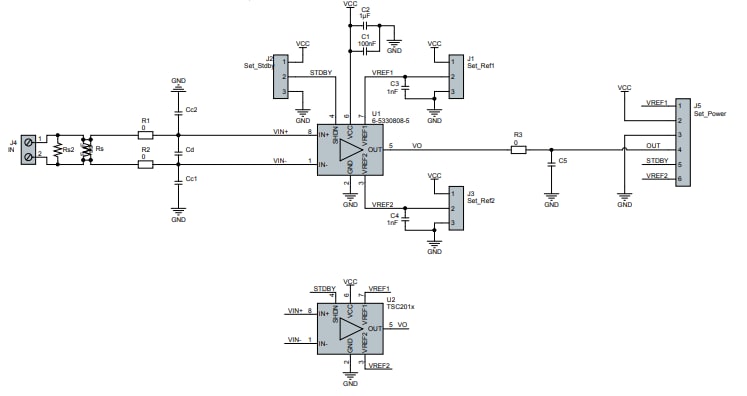
Schematic Diagram
Videos
Published: 2020-12-30
| Updated: 2025-01-09
