Tempo Semiconductor STAC9200 Two Channel HD Audio CODECs

Tempo Semiconductor STAC9200 Two Channel HD Audio CODECs are high quality, 2-channel audio CODECs compatible with the Intel High Definition (HD) Audio Interface. The STAC9200 provides Stereo 24-Bit resolution with sample rates up to 192kHz. SPDIF I/O provides connectivity to consumer electronic equipment. The STAC9200 incorporates a proprietary SD technology to achieve an estimated DAC SNR above 100dB. The Tempo Semiconductor STAC9200 provides high-quality HD Audio capability to notebooks and cost-sensitive desktop PC applications.

Features

  • High-performance SD technology
  • 100dB DAC SNR
  • Intel HD audio interface
  • Two-channel DACs and ADCs with 24-bit resolution
  • Sample rates up to 192kHz
  • Mixer-less design
    • Low-latency Karaoke Mode supported
  • Integrated headphone amplifiers
  • Stereo microphone
    • Supports stereo microphone
    • Microphone boost 0, 10, 20, 30, 40dB
  • Direct CDROM recording mixerless design
  • S/PDIF in and out
  • Universal Jacks™ functionality for jack retasking
  • Adjustable VREF out
  • Digital PC beep to all outputs
  • +3.3V, +4V, and +5V analog power supply options
    • The +4V analog voltage is supported by the +5V version of the STAC9200
      • Request +4V configuration of the driver.
  • 32-pad QFN (5mm x 5mm) and 48-pin LQFP package options

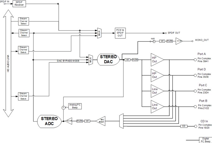
Block Diagram

Block Diagram - Tempo Semiconductor STAC9200 Two Channel HD Audio CODECs
View Results ( 2 ) Page
Part Number Datasheet Description
STAC9200X5TAEB1X STAC9200X5TAEB1X Datasheet Interface - CODECs 2-Ch HD 100dB 48LQFP 24-Bit 5V 4GPIO
STAC9200X5TAEB1XR STAC9200X5TAEB1XR Datasheet Interface - CODECs AC97 2-CH HD AUDIO CODEC
Published: 2014-07-03 | Updated: 2022-03-11